
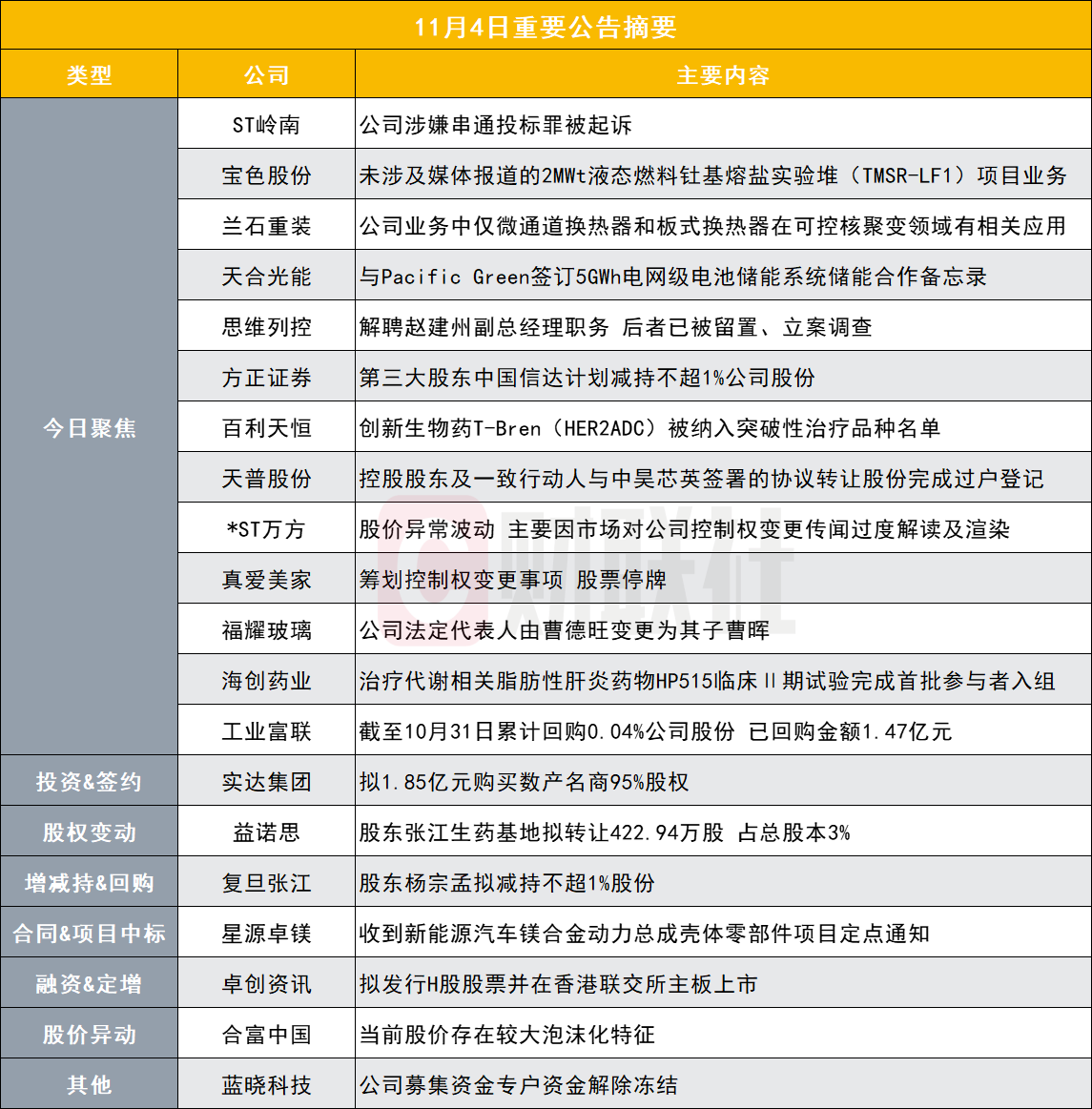
今日聚焦
【ST岭南:公司涉嫌串通投标罪被起诉】
ST岭南(002717.SZ)公告称,近日收到河南省汤阴县人民法院送达的《传票》,公司涉嫌串通投标罪被起诉,开庭日期为2025年10月31日上午8时30分。目前该事件暂未对公司生产经营产生重大影响,是否对公司经营、财务方面产生影响有待法院进一步判决。
【20CM两连板宝色股份:未涉及媒体报道的2MWt液态燃料钍基熔盐实验堆(TMSR-LF1)项目业务】
宝色股份(300402.SZ)公告称,公司关注到雪球、股吧等互联网平台不断有用户发布关于宝色股份与钍基熔盐堆相关项目的文章或言论,同时公司互动易平台、投资者热线也收到部分投资者对相关事项的咨询。经公司核实,说明如下:2011年,中国科学院启动了战略性先导科技专项“未来先进核裂变能——钍基熔盐堆核能系统”,中国科学院上海应用物理研究所承担该项目,先后开展了“钍基熔盐堆综合仿真实验平台项目”—钍基熔盐堆缩比仿真装置(TMSR-SF0)和“2MWt液态燃料钍基熔盐实验堆(TMSR-LF1)项目”。其中“钍基熔盐堆综合仿真实验平台项目”—钍基熔盐堆缩比仿真装置(TMSR-SF0)是“2MWt液态燃料钍基熔盐实验堆(TMSR-LF1)项目”的预研装置。公司于2017年承接了“钍基熔盐堆综合仿真实验平台项目”—钍基熔盐堆缩比仿真装置(TMSR-SF0)主容器部分相关设备的加工承揽合同,并于2018年交付,合同总金额为255.85万元。除上述合同,公司未承接上述项目其他设备合同订单。上述媒体发布的关于“2MWt液态燃料钍基熔盐实验堆(TMSR-LF1)项目”,公司未涉及该业务。
【4天3板兰石重装:公司业务中仅微通道换热器和板式换热器在可控核聚变领域有相关应用】
兰石重装(603169.SH)公告称,公司股票连续两个交易日收盘价格涨幅偏离值累计超过20%,属于股票交易异常波动的情形,存在短期涨幅较大后的下跌风险。针对市场将本公司列为“可控核聚变概念股”,公司经核实后作如下澄清:目前,公司业务中仅微通道换热器和板式换热器在可控核聚变领域有相关应用,但营收占当年比重极低(不到0.1%)。特别说明,公司于2025年10月30日披露的金额为5.81亿元的核能领域订单,不涉及可控核聚变业务,且本合同的收入确认预计主要集中在2026年,2025年能否确认部分收入存在一定的不确定性,预计对2025年度公司经营业绩影响较小,具体金额以会计师事务所出具的年度审计报告为准。
【天合光能:与Pacific Green签订5GWh电网级电池储能系统储能合作备忘录】
天合光能(688599.SH)公告称,公司控股子公司天合储能与PacificGreen签订了合作备忘录,双方拟就2026年至2028年期间供应5GWh的电网级电池储能系统展开合作。Pacific Green与天合储能拟于2026年至2028年期间建立电池储能系统供应战略合作伙伴关系,合作总容量为5GWh的储能系统。天合储能将提供其先进的电网级电池系统,该系统整合了行业领先技术,在安全性、效率与使用寿命方面均具备突出优势;PacificGreen将负责澳大利亚及其他国际市场多个项目地点的开发与项目交付工作。项目全部落成后,将具备向电网储存和输送高达50亿瓦时电能的能力。
【思维列控解聘赵建州副总经理职务 后者已被留置、立案调查】
思维列控(603508.SH)公告称,公司于2025年11月4日召开董事会审议并通过了《关于解聘公司副总经理的议案》,一致同意解聘赵建州的副总经理职务,解聘后其仍担任公司董事职务,并在全资子公司蓝信科技担任董事长、总经理。本次解聘是公司根据经营管理的需要,为更好的保障董事会和管理层的规范运作,对高级管理人员进行调整,不会影响公司的生产经营。赵建州持有公司股份4348.65万股,解聘副总经理职务后,其股份将严格遵守相关法律法规的规定。
小财注:思维列控昨日公告称,公司于2025年11月3日收到公司董事、副总经理赵建州家属通知,赵建州于同日收到由天津市滨海新区监察委员会签发的关于其被留置、立案调查的通知书。
【方正证券第三大股东中国信达计划减持不超1%公司股份】
方正证券(601901.SH)公告称,股东中国信达因经营需要,拟于2025年11月26日至2026年2月25日期间,通过集中竞价方式减持其持有的公司股份不超过8232.1万股,约占公司总股本的1.00%。减持股份来源为协议转让取得。
小财注:中国信达控股股东为中华人民共和国财政部。截至三季度末,中国信达位列方正证券第三大股东,持股5.93亿股,占公司总股本的7.2%。
【百利天恒:创新生物药T-Bren(HER2ADC)被纳入突破性治疗品种名单】
百利天恒(688506.SH)公告称,公司自主研发的创新生物药T-Bren(HER2ADC)已纳入突破性治疗品种名单,用于既往经一线抗HER2治疗及一线标准化疗方案治疗失败的HER2阳性局部晚期或转移性胃或胃食管结合部腺癌患者。T-Bren具有同类最佳(Best-in-class)潜力,已在临床试验中展示出显著的抗肿瘤功效。目前,T-Bren正在国内外开展14项临床试验,覆盖多个HER2阳性肿瘤适应症。
【天普股份:控股股东及一致行动人与中昊芯英签署的协议转让股份完成过户登记】
天普股份(605255.SH)公告称,公司控股股东天普控股、控股股东/实控人一致行动人天昕贸易、实控人尤建义与中昊芯英签署的股份转让协议已完成过户登记,过户股数为2514万股,占公司股份总数的18.75%。此次协议转让完成后,公司控股股东和实际控制人未发生变更,天普控股仍为公司控股股东,尤建义仍为公司实际控制人。公司控制权变更事项存在不确定性,相关审批程序能否通过及通过时间尚存在一定不确定性。此外,公司可能触及股权分布不具备上市条件的风险,若本次交易存在内幕交易、操纵市场等异常交易行为情形,后续本次交易可能会存在终止的风险。
【ST万方:股价异常波动 主要因市场对公司控制权变更传闻过度解读及渲染】
ST万方(000638.SZ)发布股票交易异常波动公告,公司近期关注到市场传闻,对公司因存在控制权变更的情形做出过度解读及渲染,导致公司股价出现异常波动。2025年10月10日,公司大股东万方源收到《执行裁定书》,因万方源所持公司股票9086万股两次拍卖均已流拍,九台农商行向长春中院申请以万方源所持公司股票9086万股第二次拍卖所定的保留价接收财产抵偿债务。上述股票过户完成后,万方源将失去公司第一大股东的身份,不再持有公司股票,公司存在控股股东、实际控制人发生变更或无实际控制人的风险。
【真爱美家:筹划控制权变更事项 股票停牌】
真爱美家(003041.SZ)公告称,公司于2025年11月4日收到控股股东真爱集团的通知,真爱集团正在筹划有关公司控制权转让事宜,可能导致公司控股股东、实际控制人发生变更。该事项正在洽谈中,目前尚存在重大不确定性。为维护投资者利益,公司股票自2025年11月5日起停牌,预计不超过2个交易日。停牌期间,公司将根据进展情况履行信息披露义务。
【福耀玻璃:公司法定代表人由曹德旺变更为其子曹晖】
福耀玻璃(600660.SH)公告称,公司已完成法定代表人变更登记手续,并取得了由福州市市场监督管理局换发的《营业执照》。本次变更登记完成后,公司《营业执照》上登记的法定代表人由曹德旺变更为曹晖,除本事项外,公司《营业执照》上登记的其他事项未发生变化。
【海创药业:治疗代谢相关脂肪性肝炎药物HP515临床Ⅱ期试验完成首批参与者入组 目前国内无同类靶点产品获批上市】
海创药业(688302)公告称,公司自主研发的拟用于治疗代谢相关脂肪性肝炎(MASH,曾用名非酒精性脂肪性肝炎(NASH))的HP515临床Ⅱ期试验于近日完成首批参与者入组。HP515片是公司自主研发的一种口服高选择性THR-β激动剂,目前国内无同类靶点产品获批上市。该研究旨在评估HP515在MASH参与者中的有效性、安全性、药代动力学和药效学。公司正在开展HP515联合GLP-1R激动剂用于肥胖症的研究,并已在国际会议上展示相关临床前研究数据。该研究完成对公司近期经营业绩不会产生重大影响,但医药产品具有高科技、高风险、高附加值的特点,临床试验进度及结果、未来产品市场竞争形势均存在不确定性。
【工业富联:截至10月31日累计回购0.04%公司股份 已回购金额1.47亿元】
工业富联(601138.SH)公告称,截至2025年10月31日,公司通过上海证券交易所交易系统以集中竞价交易方式累计回购公司股份769.74万股,占公司目前总股本0.04%,回购最高价格人民币19.84元/股,回购最低价格人民币18.4元/股,使用资金总额人民币1.47亿元(不含交易佣金、过户费等交易费用)。
投资&签约
【实达集团:拟1.85亿元购买数产名商95%股权】
实达集团(600734.SH)公告称,公司拟购买福建数产名商科技有限公司95%的股权,预计交易价格1.85亿元。本次交易是间接控股股东大数据集团履行注入资产承诺的措施,交易存在必要性。同时,预计标的公司能够有效提升公司主营业务收入和利润规模,有利于公司聚焦主责主业,提高市场竞争力。
【四川美丰:控股子公司拟投资9000万元建设井口零散气回收利用项目】
四川美丰(000731.SZ)公告称,公司控股子公司四川双瑞能源有限公司拟在资阳市雁江区投资建设“井口零散气回收利用项目”,项目总投资约9000万元,资金来源为自筹资金。本项目尚需办理相关审批手续后方可实施,实施进度存在不确定性。本项目投资金额、建设周期及预期效益等均为预计情况,不构成公司对投资者的承诺。本投资事项无需经公司董事会及股东会批准。
【百洋医药:与君信药业签署经销协议 拓展人血白蛋白产品市场】
百洋医药(301015.SZ)公告称,公司与广州市君信药业有限公司签署《经销协议》,君信授予百洋医药在特定区域内独家推广、销售和经销安博美®人血白蛋白产品的权利。该协议将合作市场拓展至区域内特定的零售市场、广阔市场、医院市场(君信提供清单的除外)。百洋医药自2021年3月与杰特贝林合作,本次合作旨在实现杰特贝林全球领先的血液制品与百洋医药专业商业化平台的全方位对接,以更好地满足中国市场对高品质血液制品日益增长的需求。
股权变动
【益诺思:股东张江生药基地拟转让422.94万股 占总股本3%】
益诺思(688710.SH)公告称,股东上海张江生物医药基地开发有限公司(张江生药基地)计划通过询价转让方式转让公司股份422.94万股,占总股本的3.00%,转让原因为自身资金需求。出让方持有公司股份比例超过5%,非公司控股股东、实际控制人及其一致行动人,非公司董事、高级管理人员。出让方所持股份已经解除限售,权属清晰,不存在不得减持股份情形。转让不通过集中竞价交易或大宗交易方式进行,受让方通过询价转让受让的股份,在受让后6个月内不得转让。
【蓝黛科技:全资子公司拟1.1亿元出售电驱总成装配业务相关资产给马鞍山立讯】
蓝黛科技(002765.SZ)公告称,公司全资子公司马鞍山蓝黛传动机械有限公司拟将位于马鞍山经济技术开发区龙山路199号的电驱总成装配业务相关资产及其用于持续经营前述业务所必须的相关权利和权益转让给立讯精密工业(马鞍山)有限公司,转让对价为人民币1.1亿元(含13%增值税)。本次交易预计对公司损益的影响为-1300万元。
【禾信仪器:股东昆山国科拟询价转让2%股份 用于自身资金需求】
禾信仪器(688622.SH)公告称,股东昆山国科计划通过询价转让方式转让1,409,310股,占公司总股本的2.00%。出让方承诺所持股份已解除限售,权属清晰,不存在限制或禁止转让情形。转让原因为自身资金需求。中金公司将作为组织协调方。受让方需为具备相应定价能力和风险承受能力的机构投资者。
【沃华医药:赵丙贤和陆娟离婚后财产纠纷案二审判决维持原判 公司实际控制人由赵丙贤变为无实际控制人】
沃华医药(002107.SZ)公告称,北京市第三中级人民法院对赵丙贤和陆娟离婚后财产纠纷案作出二审判决,维持双方平均分割北京中证万融投资集团有限公司股权的判决,导致公司实际控制人由赵丙贤变为无实际控制人。中证万融投资集团仍为公司控股股东,持有公司50.27%的股份,赵丙贤和陆娟各持中证万融投资集团50%股权。公司业务和经营管理未受影响。
【精艺股份:兴东集团将成为公司控股股东】
精艺股份(002295.SZ)公告称,公司收到江苏省南通市海门区人民法院送达的《执行裁定书》,裁定将被执行人南通三建控股有限公司持有的公司75,184,700股股份的所有权及其他相应的权利归买受人四川兴东投资集团有限公司所有,自裁定书送达买受人四川兴东投资集团有限公司时所有权转移。过户单价为每股14.438元。本次司法拍卖成功后,三建控股将不再持有公司股票,兴东集团将持有公司29.99996%的股份,成为公司控股股东,导致公司控制权发生变更。
增减持&回购
【复旦张江:股东杨宗孟拟减持不超1%股份】
复旦张江(688505.SH)公告称,持股5%以上股东杨宗孟因自身资金安排,计划自2025年11月26日至2026年2月25日通过集中竞价方式减持公司股份不超过1036.57万股,占公司总股本比例不超过1.00%,股份来源为首次公开发行前取得。
【华荣股份:拟以4000万-1.25亿元回购股份】
华荣股份(603855.SH)公告称,公司拟使用自有资金以集中竞价交易方式回购部分A股股份,回购金额不低于4000万元,不超过1.25亿元,回购价格不超过25元/股。回购股份将用于公司后续的员工持股计划或股权激励。回购期限自董事会审议通过之日起12个月内。
【华熙生物:股东国寿成达计划减持不超2%公司股份】
华熙生物(688363.SH)公告称,股东国寿成达(上海)健康产业股权投资中心(有限合伙)计划通过集中竞价或大宗交易方式减持公司股份合计不超过963.36万股,占公司总股本比例不超过2.00%,其中集中竞价减持不超过481.68万股,大宗交易减持不超过481.68万股。减持原因为自身资金需求,减持期间为2025年11月26日至2026年2月23日。上述股份来源于公司首次公开发行前取得的股份。
【华凯易佰:董事庄俊超拟增持公司股份不低于3000万元】
华凯易佰(300592.SZ)公告称,公司职工代表董事、副董事长庄俊超于2025年11月4日增持公司股份573,700股,占公司总股本的0.14%。庄俊超计划自2025年11月4日起6个月内,通过深圳证券交易所交易系统以集中竞价交易方式使用自有资金或自筹资金增持公司股份,拟增持金额不低于人民币3000万元(含已增持部分)。
合同&项目中标
【星源卓镁:收到新能源汽车镁合金动力总成壳体零部件项目定点通知 预计未来4年销售总金额约20.21亿元】
星源卓镁(301398.SZ)公告称,公司收到国内某新能源汽车整车制造厂商出具的供应商定点通知,公司将为该客户开发并供应新能源汽车镁合金动力总成壳体零部件。根据客户规划,本项目预计从2026年第三季度开始量产,预计未来4年销售总金额约为20.21亿元人民币。该定点通知对公司营业收入、净利润等产生的影响均存在不确定性。
【霍普股份:全资子公司与南京四象签订5亿元储能系统采购合同】
霍普股份(301024.SZ)公告称,公司全资子公司霍普数智与南京四象签订《储能系统采购合同》,合同价款为5亿元(含税)。合同标的为储能系统,交付时间为2026年4月1日至2026年4月30日。该合同为公司日常经营合同,预计将对公司未来经营业绩产生积极影响。
【ST国华:全资子公司签订2.36亿元合同】
ST国华(000004.SZ)公告称,全资子公司北京智游网安科技有限公司与新疆克融云算数字科技有限公司签署《克融云智算中心二期三标段项目合同》,合同含税总价为2.36亿元。该合同属于公司日常经营项目,若顺利履行,预计将对公司未来经营业绩产生积极影响。同时,合同履行存在一定周期,在实际执行过程中可能面临不可预计或不可抗力等因素,导致合同部分或全部内容无法履行乃至项目终止。
融资&定增
【卓创资讯:拟发行H股股票并在香港联交所主板上市】
卓创资讯(301299.SZ)公告称,公司第三届董事会第二十次会议审议通过《关于公司发行H股股票并在香港联合交易所有限公司主板上市的议案》。董事会同意公司在境外发行股份(H股)并在香港联交所主板上市,以进一步提高公司综合竞争力,提升国际品牌形象,并利用国际资本市场,多元化融资渠道。该议案尚需提请公司股东会审议。
【视觉中国:正在筹划发行H股相关事项】
视觉中国(000681.SZ)公告称,公司正在筹划境外发行股份(H股)并在香港联合交易所有限公司上市。
【丰茂股份:拟发行可转债募资不超过6.1亿元 用于智能底盘热控系统生产基地(一期)项目等】
丰茂股份(301459.SZ)公告称,公司本次发行可转债拟募集资金总额不超过6.1亿元,用于智能底盘热控系统生产基地(一期)项目、年产800万套汽车用胶管建设项目、补充流动资金。
股价异动
【6连板合富中国:当前股价存在较大泡沫化特征】
合富中国(603122.SH)发布风险提示公告,自2025年10月28日至2025年11月4日,公司股票连续6个交易日以涨停价收盘,并连续3次触及股价异动,期间累计涨幅达77.40%。公司主营业务未发生重大变化,股价短期内连续上涨,存在市场情绪过热、非理性炒作风险,已明显高于同期行业及上证指数涨幅,且严重显著偏离公司基本面,随时存在快速下跌风险。公司最新市盈率水平显著高于同行业上市公司水平,当前股价存在较大泡沫化特征。
其他
【蓝晓科技:公司募集资金专户资金解除冻结】
蓝晓科技(300487.SZ)公告称,公司与山东盈川节能环保技术有限公司之间的合同纠纷导致公司募集资金专户部分资金被冻结。近日,公司接到法院通知,该部分被冻结的募集资金已全部解除冻结。冻结期间未对公司及子公司的正常运行、经营管理造成实质性影响,亦未对募集资金投资项目产生重大不利影响。
【乐普医疗:可充电植入式脑深部神经刺激器系统产品获NMPA注册批准】
乐普医疗(300003.SZ)公告称,控股子公司乐普医学电子仪器股份有限公司自主研发的可充电植入式脑深部神经刺激器、植入式脑深部神经刺激电极组件、植入式脑深部神经刺激延伸导线套件获得国家药品监督管理局(NMPA)注册批准。可充电植入式脑深部神经刺激器系统产品的成功获批上市是公司在神经调控领域的重要成果,有利于公司布局神经调控领域,为帕金森病患者提供了新的治疗产品。
