作者 | Alpha Engineer
近日,马斯克在X上表示,SpaceX将扩大Starlink V3卫星规模,着手在太空建设数据中心,应对AI时代算力资源不足的问题。
什么?算力真的要上天了?
今天我们就来聊聊“太空算力”这个话题,老规矩 用 AlphaEngine 来解读 。

(1)马斯克豪言: 扩大 V3 卫星规模,进军太空算力
随着人工智能对算力需求的大幅增长,人们对太空算力(S pace-based Data Centers )的兴趣也在急剧上升。
今年 5 月,前谷歌首席执行官 Eric Schmidt接任 Relativity Space CEO,布局太空算力领域。
10月,亚马逊创始人 Jeff Bezos公开表示,未来 10 至 20 年内将在太空建造吉瓦级数据中心。
就在前日,科技媒体 Ars 报道了 “自主组装技术有望在太空建造大型数据中心” 的相关内容后,马斯克在社交平台 X 上回应称,星链(Starlink)卫星可用于该用途。

他在 X 平台上表示:“只需扩大星链 V3 卫星的规模即可实现,这类卫星配备高速激光链路,SpaceX将会推进这项工作。”
马斯克对太空算力的关注,大幅提升了这个新兴行业的关注度。
SpaceX 目前的星链 V2 迷你卫星,最大下行容量约为 100 Gbps,而 V3 卫星的容量预计将提升 10 倍,达到 1 Tbps。
SpaceX 计划每次用 “星舰”(Starship)发射数十颗星链 V3 卫星,这些发射最早可能在 2026 年上半年进行。
(2)太空算力中心的独特价值
太空算力中心指的是部署于太空轨道的模块化算力基础设施,其本质是将数据中心从地面迁移至太空。
它通过搭载高性能计算载荷,旨在实现“天数天算”的核心处理模式,即在轨直接处理卫星等平台产生的海量数据,从而从根本上突破地面算力因能源、土地等因素面临的物理扩张瓶颈。
面对2030年全球AIDC电力需求将高达347GW的严峻预测,太空算力中心展现出独特优势。
在能源消耗方面,通过部署高效太阳能电池阵列,太空算力中心可利用太阳能进行发电,其单位面积发电量是地面的5倍,实现了能源的在轨自给,彻底摆脱了对地面电网的依赖。

在散热方面,利用太空背阳面零下270摄氏度的极寒真空环境进行高效辐射散热,其散热效率是地面的3倍,无需消耗宝贵的水资源,从根本上解决了地面数据中心已趋近物理极限的散热挑战。
(3)从“ 天感地算”到“ 天数天算 ”
太空算力中心通过构建“在轨处理+按需下传”的新范式,颠覆了传统“天感地算”的数据处理流程。
在传统模式下,卫星采集的海量原始数据需全部传回地面,但受限于星地通信带宽,数据传输效率低下且成本高昂,导致大量数据积压或被舍弃。
太空算力中心通过在轨完成数据清洗、分析与智能提取,仅将最有价值的分析结果和决策信息回传地面,实现“天数天算”。
Starcloud规划发射的首颗 AI 卫星就颇具代表性,它将搭载 H100 芯片,核心功能是处理航天器与空间站每日产生的数 TB 原始数据。
该卫星能对卫星数据进行实时分析,具体可覆盖合成孔径雷达数据解析、深空射电信号处理等场景,这一设计直接绕开了地面数据传输的瓶颈问题。

无独有偶,之江实验室打造的 “三体计算星座” 同样聚焦太空计算,该星座由 12 颗计算卫星组成,不仅实现了整轨卫星间的互联互通,还具备完整的太空在轨计算能力。
其中单颗卫星的算力可达 744TOPS(即每秒万亿次运算),星间激光通信速率最高能达到 100Gbps,可高效支撑灾害监测、气象预报等对实时性要求极高的任务。

图:三体计算星座发射规划,民生证券,AlphaEngine
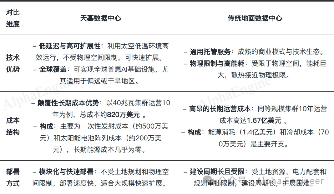
(4)太空算力中心 vs 传统地面数据中心
太空算力中心 相较于传统地面数据中心,在技术架构、成本结构、部署模式、能源效率及可扩展性等核心维度展现出颠覆性优势。


图:太空算力中心的优劣势,AlphaEngine
尤其在成本结构方面,太空算力中心具备显著优势 。
以40兆瓦集群运营10年为目标,如果采用传统数据中心,10年运营成本约1.67亿美元,其中能源消耗高达1.4亿美元,冷却费用约700万美元。
而要完成同样的目标,采用太空算力的总支出预计只有820万美元。
其中最大的一块成本是“一次性发射成本”,约500万美元,其次是太阳能阵列成本,约200万美元,长期能源依靠太阳能直接提供,能源成本几乎为零。

图:太空算力的成本结构,StarCloud,AlphaEngine
(5)从天方夜谭到产业落地:太空算力的五大技术挑战
批评者认为太空算力属于天方夜谭,存在过高的技术门槛,事实真的如此吗?我们来研究下太空算力目前存在的技术难题。
首先是抗辐射与硬件可靠性挑战 。
太空中的极端辐射环境对计算硬件构成直接威胁。
地球轨道上的算力节点需应对宇宙射线、单粒子效应(SEU)和单粒子闩锁(SEL)等辐射问题,这些会导致芯片逻辑错误或永久性损坏。
因此,太空算力的建设需采用军规级加固电子设备或冗余备份系统,比如Axiom Space尝试使用军规级设备应对辐射环境,Lonestar探索将未来月球数据中心放置在地下熔岩洞中以防辐射。
同时需设计多套计算模块备份,形成硬件冗余,以应对单点故障风险。
第二个难题是散热系统设计。
尽管太空的真空环境提供了高效的辐射散热条件,但高功率芯片(如GPU)的热管理仍面临难题。
真空环境无法通过空气对流散热,需依赖热管或流体回路将热量传导至辐冷板,再通过红外辐射散热。
比如Starcloud的高算力卫星需结合液冷与大型散热翼板的混合方案。
然而高功率设备(如AI芯片)的散热系统需要更大的辐冷板面积,导致卫星重量增加,进而推高发射成本。
第三个技术难题在于能源供给的稳定性 。
虽然太空太阳能效率高于地面(高出2-3倍),但是“阴影区供电”是一个关键问题。
卫星在轨道阴影区需依赖储能电池维持运行,储能系统的容量与寿命是关键限制因素。
为解决这个问题, Starcloud计划构建5公里×4公里的太阳能电池阵列,如此 大规模电池阵列需要突破巨型结构的在轨部署技术。

图: 太阳永久照明轨道示意图(全年跟随晨昏线)
第四个技术挑战是通信瓶颈与自主运维 。
星间与星地的通信存在延迟,依赖激光通信实现低延迟互联(如Starcloud与星链的激光链路),但仍需克服大气干扰和长距离传输的信号衰减。
与此同时,太空算力中心长期无人运维,需开发适应太空环境的轻量级容器化软件平台,支持在轨自主决策与故障修复。
第五个挑战在于发射成本与规模化部署 。
尽管可复用火箭(如SpaceX的Starlink发射技术)降低了单次发射成本,但千兆瓦级数据中心(如Starcloud的5GW项目)仍需大规模组网,总成本仍较高。
长期来看,低轨空间的拥挤问题可能影响散热效率与部署位置选择。
(6)太空算力的主要参与者
目前太空算力处于早期探索阶段,主要玩家包含创业公司及科技巨头。
创业公司代表有Starcloud(原 Lumen Orbit)、Axiom Space、Lonestar 等。
其中 Starcloud是 太空算力先锋,专注于轨道数据中心建设。
公司计划发射全球首颗搭载NVIDIA H100芯片的AI卫星“Cloud-0”,目标构建千兆瓦级轨道数据中心,其H100芯片组在零重力环境中的计算性能预计为国际空间站的100倍。
除创业公司外,科技巨头也纷纷在太空算力领域进行布局。
NVIDIA通过Inception项目与Starcloud合作,推动轨道数据中心卫星部署,2025年计划发射首颗搭载H100芯片的卫星,支持高密度计算任务。
Amazon的Project Kuiper计划于2026年中期在澳大利亚推出低轨卫星互联网服务,与Starlink竞争。
2025年公司已成功发射首批27颗卫星, 采用 Atlas V 火箭 ,未来计划结合AWS边缘计算能力部署在轨AI数据处理节点。
Microsoft与SpaceX合作推出Azure Space计划,通过Starlink卫星提供全球云服务接入,并规划在轨测试卫星为美国政府部署新软件和硬件,目前Azure Orbital Cloud Access功能已进入预览阶段。
Meta则联合英伟达、惠普推出“Space Llama”项目,为国际空间站提供AI科研支持,实时分析宇航员需求并优化操作流程。
SpaceX作为太空算力领域最具潜力的玩家,其Starlink星座已大规模部署低轨卫星,并推进星间激光链路技术。
(7)太空算力的产业链图谱
太空算力产业链的上游为发射入轨环节, 是将算力基础设施送入轨道的先决条件 ,具体包括卫星制造商以及发射服务提供商。
卫星制造商涉及的公司有Maxar、Thales Alenia、Airbus Defence、Lockheed Martin 等;
提供发射服务的主要公司包括SpaceX(猎鹰系列火箭)、Rocket Lab、Blue Origin、ULA、Arianespace等。
中游包括提供耐空间环境的算力硬件和支持星间高速数据传输的通信技术,承担着太空算力的 神经中枢职能 。
星座网络运营商主要有 SpaceX、 OneWeb、 Kepler、Hughes Network Systems这几家。
除此之外, 在轨算力的模块化基础设施提供商也是产业中游的重要组成部分,比如Axiom Space、Loft Orbital、Skyloom等。
太空算力的产业链下游主要负责通过 多样化应用将技术优势转化为实际生产力,具体包括 地球观测服务( Planet Labs )、 通信服务( Iridium Communications、 Globalstar )、自动驾驶等领域,篇幅所限,这里不做更多展开。

图:太空算力产业链公司一览表,国盛证券,AlphaEngine
更多精彩内容,关注钛媒体微信号(ID:taimeiti),或者下载钛媒体App
