DRUGONE
肽类在靶向治疗中具有口服生物利用度、细胞通透性和高特异性等优势,使其区别于传统的小分子和生物制剂。研究人员开发了一种人工智能算法 PepMimic,能够将已知受体或抗体转化为短肽结合剂,通过模拟已知结合界面生成候选肽。PepMimic 被应用于 PD-L1、CD38、BCMA、HER2 和 CD4 等药物靶点。表面等离子共振成像显示约 8% 的肽分子具有 10⁻⁸ M 级别的亲和力,26 条肽的 KD 值低至 10⁻⁹ M,明显优于随机文库筛选。研究人员进一步将 PepMimic 应用于缺乏已知结合物的蛋白靶点,首先利用现有算法生成蛋白结合物,再模拟其界面设计肽分子。小鼠乳腺癌、骨髓瘤和肺癌模型中的注射实验验证了候选肽的膜结合效果,展示了其在临床诊断成像和靶向治疗中的潜力。

迄今已有 80 多种肽类药物被批准用于糖尿病、癌症、骨质疏松症、多发性硬化、HIV 感染及慢性疼痛等疾病治疗。肽类药物的优势在于高特异性和高效能,能够精确调节生物通路,并且通常具有较好的安全性和口服潜力。一个关键观察是许多蛋白靶点存在天然或人工获得的结合物,这为设计功能性肽提供了宝贵的界面模板。传统的药物化学方法多通过模拟天然结合物来开发肽药物,但这一过程需要复杂的专业知识,并且难以应对非连续氨基酸界面。近年来,AI 与结构预测工具的进展为结合界面模拟提供了新的可能性。
方法
PepMimic 包含三个核心模块:全原子自编码器、潜在扩散模型和界面编码器。研究人员利用自编码器将氨基酸的原子信息映射到潜在空间,并通过扩散模型在条件约束下生成残基点云,随后解码为全原子结构。界面编码器将参考结合界面与生成肽映射到向量空间,通过对比学习训练其区分相似与不相似的界面。在生成过程中,PepMimic 通过最小化向量距离来引导生成肽逐步逼近参考界面。这种方法能够处理非连续界面,并在无需逐靶点再训练的情况下实现泛化。
结果
PepMimic 概述
PepMimic 可同时设计序列与三维结构,能够在潜在空间中通过扩散过程生成与目标结合位点相匹配的肽分子。图1 展示了 PepMimic 的整体架构。

靶点特异性肽设计性能
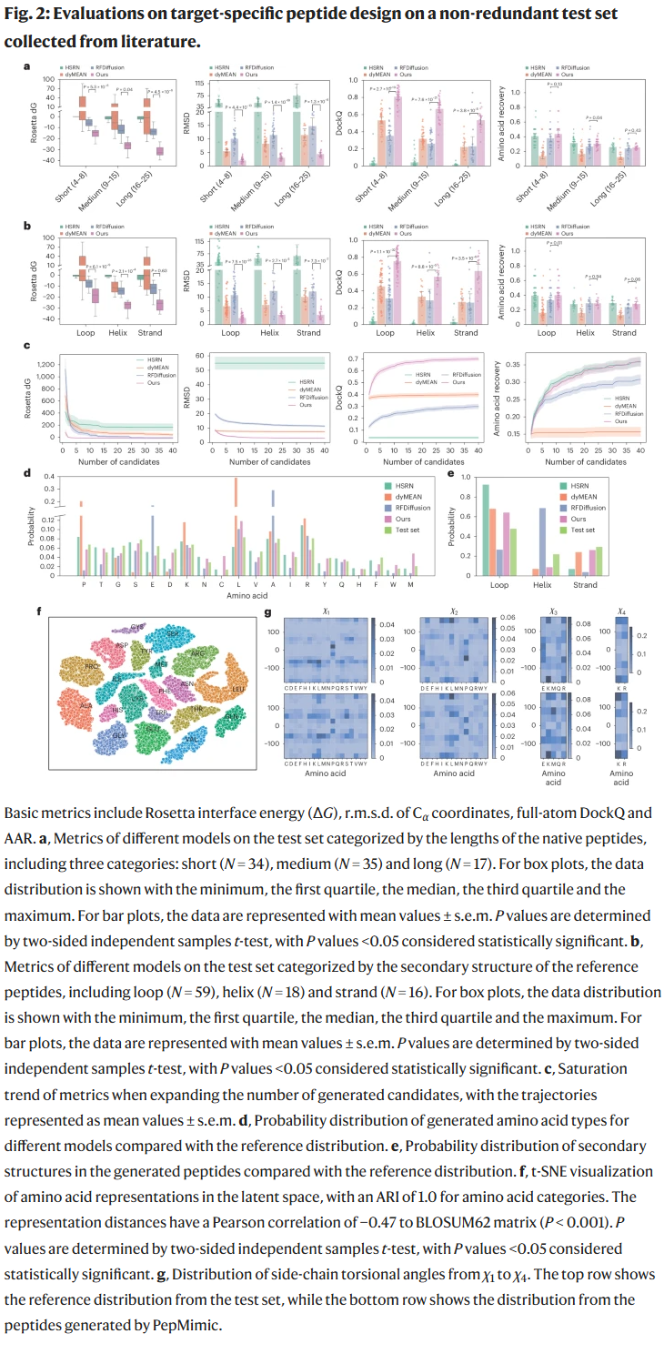
研究人员在包含 93 个非冗余蛋白复合物的测试集上评估了 PepMimic,采用界面能量、均方偏差、DockQ 和氨基酸恢复率等指标。与 dyMEAN、HSRN 和 RFDiffusion 等最新模型比较,PepMimic 在所有指标上均表现更优,且在不同长度肽分子中保持稳定优势(图2a-c)。此外,PepMimic 生成的氨基酸分布与测试集更为接近,潜在空间的氨基酸表示显示了明确的聚类,能够反映理化性质和功能的相似性(图2d-g)。

界面模拟能力
研究人员提出了新的度量“界面命中率”,用于评估生成肽与参考界面的几何和功能相似性。结果表明 PepMimic 的潜在引导能够有效缩短生成界面与参考界面的距离,并在 PD-L1 的不同结合物(受体、mini-protein、纳米抗体和抗体)上均获得较高的界面模拟效果(图3)。

已知结合物的模拟实验
在 SPRi 实验中,研究人员测试了五个靶点(PD-L1、CD38、BCMA、HER2、CD4)的 384 条候选肽。结果显示 CD38、HER2 和 CD4 的命中率超过 10%,而 PD-L1 和 BCMA 较低。进一步分析发现,当参考界面以环状结构为主时更容易成功,而以螺旋或 β-链为主的界面则更难稳定模拟(图4)。其中一条针对 PD-L1 的肽(RIWAYRKFMD)在细胞和小鼠模型中表现出高亲和力和特异性。

不同靶点的模拟模式
成功案例展示了多样的模拟方式,例如跨越 β-折叠片、连接环区、跨越平行 β-片段或模拟抗体 CDR 区域(图5)。

模拟 AI 生成的结合物
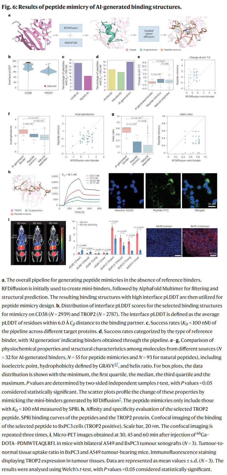
研究人员进一步将 PepMimic 用于模拟 RFDiffusion 生成的 mini-binders。在 CD38 和 TROP2 上的实验表明,PepMimic 能提升结合效果,并在体外实验中获得了高亲和力的肽分子(图6)。

讨论
本研究提出的 PepMimic 提供了一种基于 AI 的通用框架,可以在全原子水平上实现序列与结构的联合设计,并通过界面引导生成高亲和力肽分子。与现有方法相比,PepMimic 能更准确地捕捉氨基酸间的几何约束,克服了人工提取界面片段和连续序列模拟的局限。实验验证结果表明,该方法在多个肿瘤模型中展示了靶向成像和治疗的潜力。未来,PepMimic 不仅可用于药物开发,还可应用于基础研究中的蛋白互作机制解析和诊断工具开发。
整理 | DrugOne团队
参考资料
Kong, X., Jiao, R., Lin, H. et al. Peptide design through binding interface mimicry with PepMimic. Nat. Biomed. Eng (2025).
https://doi.org/10.1038/s41551-025-01507-4

内容为【DrugOne】公众号原创|转载请注明来源
内容中包含的图片若涉及版权问题,请及时与我们联系删除
