文 | 锦缎
黄金站上3800美元/盎司的历史新高之际,紫金矿业分拆其海外黄金矿产,以紫金黄金的公司名称,今日(9月30日)正式在H股上市了。
这是是港股年内第二大规模IPO事件,仅次于此前的宁德时代。紫金黄金本次IPO募资约245亿港元,公司整体估值约1879亿港元。
黄金大牛市的历史背景下,紫金黄金IPO有何看点,又预示怎样风向?
01 黄金周期的逻辑
本周,COMEX黄金一度冲击3800美元/盎司,年初至今上涨了约45%,近3年累计上涨了近86%。
金银天然不是货币,但货币天然是金银。作为非生息资产,黄金具有商品、金融、货币三重属性。回顾历史,黄金上涨的大周期里,都伴随着国际格局的变化。
1.超级牛市期:1971年-1980年
在此期间,黄金从1971年35美元/盎司飙升至1980年850美元/盎司,上涨了24.3倍,年化涨幅42.6%。
其核心驱动因素是:布雷顿森林体系崩溃(1971年):黄金脱离美元锚定,开启自由定价;石油危机与高通胀(1973、1978年):美国通胀率超13%,黄金抗通胀属性爆发;美苏冷战期期间的地缘政治冲突,如苏联入侵阿富汗(1979)、伊朗人质危机(1979)推升避险需求。
2.长期熊市期:1980年-2000年
黄金从850美元/盎司跌至2001年250美元/盎司(跌幅70%)。
核心驱动包括:1989年东欧剧变、苏联解体,美苏冷战才正式结束;为抑制通胀,美联储储暴力加息,资金转向美股叠加美元走强。
第二轮超级牛市期:2001年-2011年
黄金从250美元/盎司涨至1920美元/盎司(历史第二高点),7年约涨7倍,年化涨幅33%。
核心驱动:全球债务危机美元走弱;2008年金融危机下美联储量化宽松(QE)推高通胀预期;中国、印度等新兴兴经济体央行增持黄金储备备;伊拉克战争(2003)、欧债危机(2010)刺激避险需求。
鉴往知来,黄金走强的条件常伴随着:美元走弱;法币超发,如通胀下法币贬值,或债务务驱动下的超发;国际格局由开放走向收缩或小院高墙;央行购金即是原因也是结果。
02 黄金巨头的成长秘诀
紫金黄金的发展史,就是一部并购+赋能的历史。
自2007年并购塔吉克斯的塔罗金矿开始,公司目前控股7大矿山、参股巴布亚新炭内亚波格拉金矿。本次上市核心是推动黄金板块价值重估,募资33.4%即81.82亿港元用于收购哈萨克斯坦的Raygorodok金矿。

请输入图说

图:并购时点及COMEX黄金价格走势
从公司的并购时点来看,其每次并购并非一定在行业的低点。其从金起家,延伸至铜、锂、矿地的光伏项目,相比择时,聚焦矿业的专注是其最大的优势。在多次的跨国并购中,其已形成了从堪探、开采技术、收购、跨国营运等方面成套的体系。相比企业目前拥有的矿产资源,过往的技术积累、跨国并购及营运的成套体系亦是一笔宝贵的无形资产。
全球矿业公司面临的共性包括:政局的稳定性、高营运成本、矿产品位下降、资源获取费用增长等挑战。而紫金矿业超30年的技术创新与丰富的项目经验积累,公司一直在精进其堪探、提炼等技术。
而近年更是引入数字信息系统、加速机械化、自动化、智能化及AI应用升级,推动矿山的数智化转型。如2020年收购的圭亚那奥罗拉金矿,最初为停产的亏损企业,于收购当年恢复生产并扭亏为盈。2023年收购的苏里南罗斯贝尔金矿最初为亏损项目,于收购当年扭亏为盈。
紫金成长的第二个秘诀,还在于开采过程中通过勘探实现储量增长。
紫金矿业的年报显示,其黄金板块(含境内)自主勘探获资源量为1739吨,在权益资源量中占比50%。
招股说明书显示紫金黄金所持金矿权益资源量为1112百万吨,含金量为5111万盎司(探明、控制、推断合计)。证实和可信矿石储量总计含有24,308千盎司(756.5吨)的黄金金属(仅为权益口径)。2023-2024年AISC(全部维持成本)为为1450美元/盎司左右,25年上半年升至1568美元/盎司。

从其经营数据来看,在金价上涨的背景下,销售净利率由22年的15.97%提升至31.28%(25年半年报)。近年归母净利复合增长率率61.9%,亦与其收购后快速投入技改及生产,增储复合年增长率20%以上,增储已成为企业跑赢同业的利器。

图表:来自招股说明书
03 估值是否合理?
一、矿企如何估值?
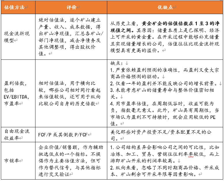
矿企具有很强的周期性,固定开支包括矿企前期的资本投入、以及运营后的挖矿成本,相比商品,公司业绩呈现更高的弹性。矿企的估值方法包括DCF(现金流折现法)、盈利倍数、市销率、市净率等。

图:以上摘自美国银行《入门指南:金属与矿业估值方法》

总体来看,拥挤的交易往往会有更高的估值。
紫金黄金国际本次估值是否合理?
本次H股上市整体估值1879亿港元,折合人民币约1710亿元,按25年上半年利润年化计计算PE为23.2倍,EV/EBITDA(24年数据)约为10.5倍。公司当前自由现金流为负值,仍处于资本开支高峰期,不适用自由现金流收益率估值法。

选取国际黄金巨头与港股黄金龙头相比,当前紫金黄金国际PE、市净率、企业价值/收入等均略低于行业中位数水平,但显著高于纽蒙特、巴里克黄金。
但纽蒙特黄金估值偏低与其收购后成本失控,AISC高达1651美元/盎司;近期拟优化资产组合,剥离非核心矿山,一季度产量同比下降8.3%、销量环比减少21.04%,产量的下降抵消了金价上涨的收益增长。巴里克黄金存在着与与纽蒙特一样的AISC偏高的问题。
由此可见,在黄金上涨的大背景下,黄金股定价分化,一方面与其所持矿产储量有关,另一方面与企业的成本管控、地缘政治下的运营能力等息息相关。作为国内唯一走出去的国际黄金巨头,紫金矿业亦用不断成长的业绩证明了自己的能力。
更多精彩内容,关注钛媒体微信号(ID:taimeiti),或者下载钛媒体App
