
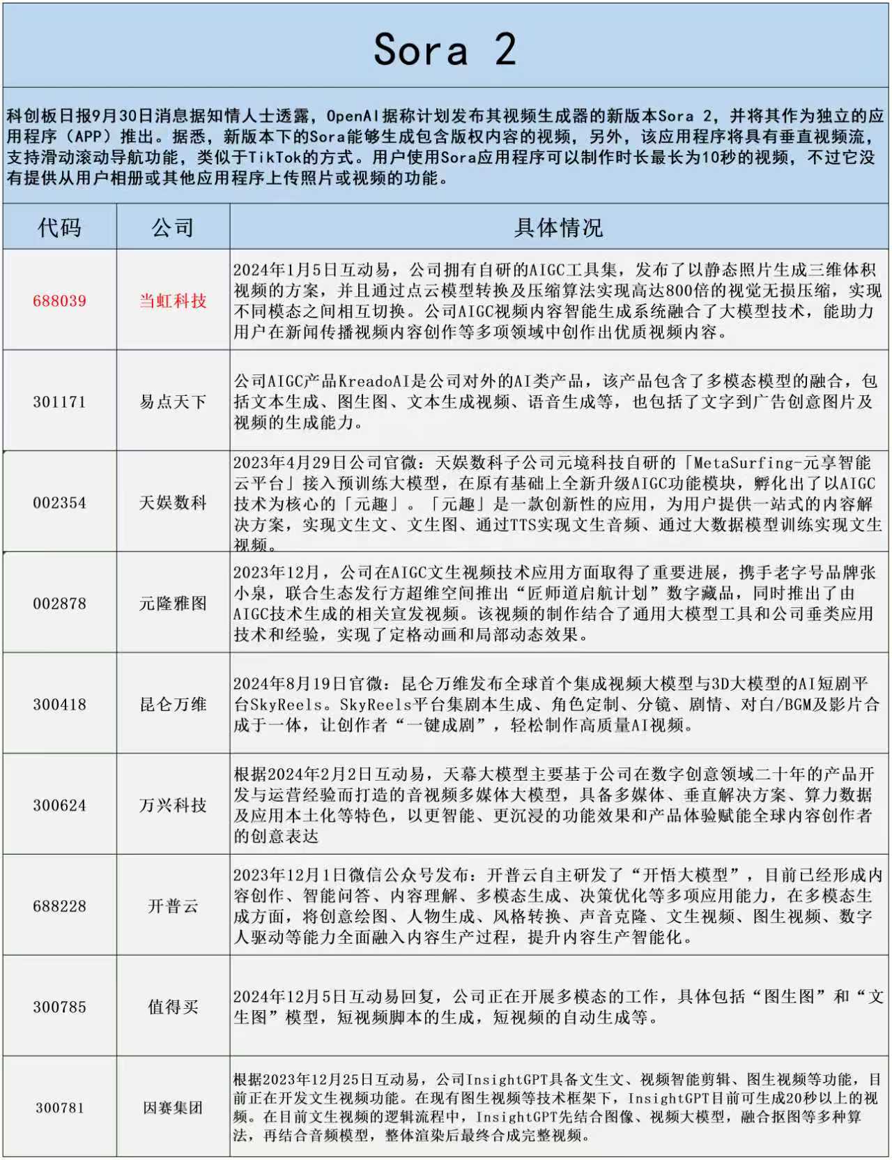
盘中段子汇总 美宣布对建材、家具等征收新关税 外交部:关税战、贸易战没有赢家 财政部、商务部发布开展国际化消费环境建设工作的通知 武汉推出首套房贷款利息补贴 特斯拉第三代人形机器人将于明年开始量产 CFM闪存市场近日发布2025年Q4存储市场展望报告。报告指出,预计四季度,服务器eSSD涨幅将达到10%以上,DDR5 RDIMM价格涨幅约10%~15%(江波龙、德明利、深科技、中电鑫龙、兆易创新) 新凯来子公司万里眼又要开产品发布会了 Sora 2独立APP要来了(当虹科技、网达软件、线上线下、
