首先,这个话题算是覆盖性的,行业具有大趋势,值得覆盖。
第一个问题就是:人形机器人是什么?干什么的?为什么是大趋势?
人形机器人是什么?
人形机器人有两条腿可以走路,两只手能拿东西、做事,还有一个 “脑袋” 可以思考,当然这个 “脑袋” 其实是它的控制系统和各种传感器。它通过传感器来感知周围的环境,比如看到东西、听到声音,然后根据事先编好的程序或者人工智能算法来决定自己要怎么做。
人形机器人是干什么的?
家庭服务
人形机器人可以承担家务劳动,如打扫卫生、做饭、照顾老人和儿童等,帮助人们减轻日常生活负担,提高生活质量。
医疗护理
在医疗领域,人形机器人可以作为医护人员的助手,协助进行病人护理、康复训练、药品配送等工作。它们还可以为老年人或残疾人提供个性化的护理服务,如陪伴散步、提醒服药等。
工业生产
在一些复杂的工业生产场景中,人形机器人可以凭借其灵活的操作能力,完成精细装配、质量检测等任务,尤其是在那些需要人类手动操作但又存在危险或高强度劳动的环境中,人形机器人可以替代人类工作,提高生产效率和安全性。
教育领域
人形机器人可以作为教育工具,用于教学和培训。它们能够与学生进行互动,提供个性化的学习指导,帮助学生更好地理解和掌握知识。此外,人形机器人还可以用于培养学生的科技创新能力和编程技能。
娱乐陪伴
人形机器人可以作为娱乐伙伴,为人们提供音乐、舞蹈、游戏等各种娱乐服务。它们能够与人类进行情感交流,给予心理上的支持和陪伴,缓解人们的孤独感。
人形机器人为什么是大趋势?
技术进步推动
随着人工智能、传感器技术、电机控制技术等关键技术的不断发展,人形机器人的性能和智能化水平不断提高。如今的机器人能够更精准地感知环境、理解人类指令,并做出相应的反应和动作,为其广泛应用奠定了技术基础。
劳动力短缺与成本上升
许多国家面临人口老龄化问题,劳动力市场供不应求,劳动力成本不断上升。人形机器人可以 24 小时不间断工作,且不需要支付工资和福利,能够有效缓解劳动力短缺带来的压力,降低企业生产成本。
个性化需求增长
在消费市场,人们对于个性化、智能化产品的需求越来越高。人形机器人因其独特的外形和个性化的服务能力,能够满足人们对于新奇、便捷生活方式的追求,具有广阔的市场前景。
政策支持与投资增加
各国政府为了推动科技进步和产业升级,纷纷出台相关政策支持人形机器人的研发和应用。同时,资本市场也对人形机器人领域表现出浓厚兴趣,大量资金的涌入加速了技术创新和产品商业化进程。
社会接受度提高
随着机器人技术的普及和宣传,人们对于人形机器人的认知和接受程度逐渐提高。科幻作品中机器人形象的深入人心,也在一定程度上改变了人们对机器人的看法,使得人形机器人在社会中的应用更容易被接受。
给张图=》

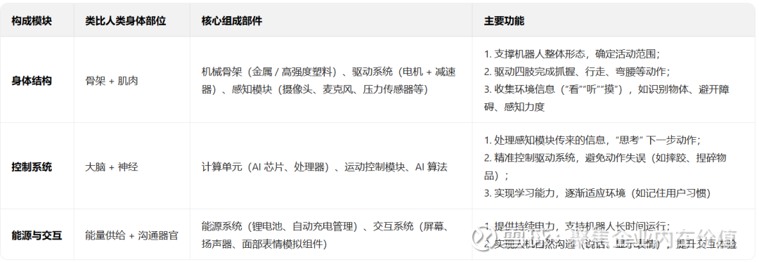
好了,以上这个是人形机器人的三问,已经说完了,下面就开始看一下人形机器人的构成了。

再换一个视角来看

这块的东西比较多,下面一个问题可能就是:抓重点,哪些是核心零部件?
核心零部件成本
高价值部件:谐波减速器、行星滚柱丝杠、无框力矩电机、六维力传感器占成本70%以上。
国产替代的进展:
谐波减速器:绿的谐波、来福谐波等国产厂商逐步替代日本哈默纳科。
行星滚柱丝杠:南京工艺、长坂科技等突破高精度加工瓶颈。
无框力矩电机:步科股份、昊志机电产品对标国际水平。
继续=》

从这个角度看,人形机器人的价值量主要集中在上游核心零部件上面,也就是减速器、电机、丝杠、六维力传感器。
那么下一步就是找一下这些核心零部件对应的上市公司有哪些?

人形机器人产业链发展趋势:
国产替代加速:谐波减速器国产化率超70%,行星滚柱丝杠国产厂商从送样迈向量产。
技术壁垒:高端丝杠和六维力传感器仍需突破,头部企业如恒立液压、柯力传感技术领先。
投资逻辑:关注已进入特斯拉、优必选等供应链的标的(如绿的谐波、鸣志电器)及技术突破企业(如五洲新春、昊志机电)
所以,人形机器人,依次覆盖的公司是:绿地谐波、双环传动、秦川机床、鸣志电器、兆威机电、五洲新春、昊志机电、恒立液压、柯力传感、长盈精密和拓普集团。
后面就依次来覆盖了。其中拓普集团已经覆盖过,其他依次推进了。
人形机器人产业的预期很大,核心价值量主要在上游核心零部件。
对了,还有一点,目前国内主要还是宇树科技产业链,国外是特斯拉产业链,这块也覆盖一下。
特斯拉人形机器人产业链

特斯拉人形机器人产业链发展趋势
国产替代加速:谐波减速器(绿的谐波)、行星滚柱丝杠(五洲新春)国产化率显著提升。
技术壁垒:六维力传感器(柯力传感)、空心杯电机(鸣志电器)仍依赖进口技术突破。
集成化趋势:三花智控、拓普集团等一级供应商主导关节模组整合,降低供应链复杂度。
从这个角度看,我倾向于覆盖的是:绿地谐波、双环传动、鸣志电器、五洲新春、柯力传感、昊志机电、三花智控和拓普集团。
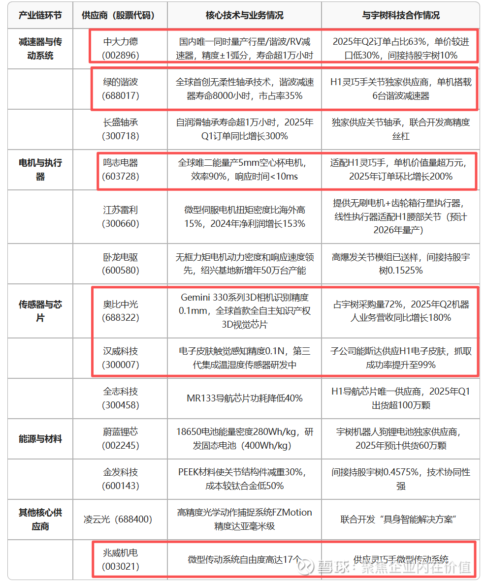
宇树科技人形机器人产业链

总结:
技术壁垒:减速器(中大力德、绿的谐波)、空心杯电机(鸣志电器)、3D视觉(奥比中光)等环节国产替代加速。
订单确定性:核心供应商如中大力德、鸣志电器订单增速超200%,业绩弹性显著。
生态协同:通过参股(金发科技、卧龙电驱)、联合研发(凌云光)深度绑定宇树产业链。
从这个角度看,我倾向于覆盖的公司是中大力德、绿的谐波、鸣志电器、奥比中光、兆威机电
其他人形机器人值得跟踪的要点:
1.2025年9 月 8 日,具身智能公司自变量机器人完成近 10 亿元 A+轮融资,本轮由阿里云、国科投资领 投,这是阿里云首次投资具身智能企业。自变量机器人成立于 2023 年 12 月,致力于通过研发具身智能通用大模型,实现通用 机器人的终极目标——通用机器人像人一样通过交互、感知和行 动自主执行任务,拥有高效的泛化和迁移能力。自变量机器人成 立于 2023 年 12 月,聚焦“通用具身智能大模型”的研发,以真 实世界数据为主要数据来源,构建具备精细操作能力的通用机器 人,是国内最早采用完全端到端路径实现通用具身智能大模型的 公司之一。 公司自研的 Great Wall 操作大模型系列的 WALL-A, 是全球目前最大参数规模的具身智能通用操作大模型,具备自主 感知、决策与高精度操作能力,实现输入到输出的端到端映射。
2.字节跳动 Seed 团队发布了最新的机器人研究成果——Robix,一个旨在提升机器人思考、规划 与灵活交互能力的机器人大脑。长期以来,通用机器人在处理复 杂、长程任务时,往往因依赖 “模块化” 拼接的设计而显得僵 化。Robix 的核心亮点在于其一体化架构:将推理、任务规划与 人机交互无缝整合到单个端到端多模态模型中。根据报告与演示 视频,搭载 Robix 的机器人已展现出一系列过去难以实现的复杂 交互能力:在做饭时,它不仅能根据菜名(如鱼香肉丝)准备食 材,还能主动发现缺少配料并询问是否需要补齐;在用户中途改 变主意时,它可立即停止当前操作并灵活执行新指令;在你随手 涂鸦时,它能识别出画中的物体,并自然地给予回应与赞赏。互 融为一体,它使机器人更接近善解人意的智能伙伴。
3.小米智造投资机器人核心部件,布局 机器人产业新棋局。近日,天眼查数据显示,国华(青岛)智能 装备有限公司发生重要工商变更,北京小米智造股权投资基金合 伙企业(有限合伙)正式入股,同时国华智能注册资本从约 935.22 万元增至约 1047.45 万元。此次投资由雷军亲自挂帅的小 米智造基金出手,再次引发市场对小米在机器人领域布局的关 注。
4.2025 年 9 月 8 日,傅利叶首款搭载全 感交互系统的 “Carebot” 人形机器人 GR-3 正式开启预售,并 计划于 10 月上市同时启动交付。傅利叶官方表示,前 30 名预订 客户可享受低至八折的专属折扣,同时获得最短交付周期及 1 年 售后维保服务,此外首单成交客户将额外获赠独家交付仪式。
5.据央视新闻报道,在近日国新办举行 的“高质量完成‘十四五’规划”系列主题新闻发布会上,工信 部部长李乐成表示,中国具备人形机器人从关键芯片到部组件, 到整机的全产业链制造能力。从工信微报获悉,我国坚持高端 化、智能化、绿色化、融合化方向,推动传统产业转型升级, “十四五”以来,支持的 46 个城市开展新型技术改造城市试 点,累计建成了 230 多家卓越级智能工厂和 1260 家 5G 工厂, 工业机器人新增装机量占到全球的比重超过了 50%。钢铁、水泥 熟料等单位产品的综合能耗总体上达到了世界先进水平,绿色电 解铝年产量超过 1000 万吨。传统制造的品牌美誉度大幅度提 高,优质产品畅销全球,去年,我们有 18 家传统制造业企业入 选了世界品牌的 500 强,国货国潮品牌加速崛起。
6.近期国内外产业端迎来密集催化,产业潮起入局者明显增多,国内华 为、字节、比亚迪、小米、广汽、蚂蚁等车企、科技厂商纷纷加码具 身智能,海外特斯拉、1X、Figure AI 等加速商业化量产步伐,我们认 为 DeepSeek 人工智能公司的涌现推动通用机器人大模型的发展,助 力人形机器人实现具身智能,人形机器人产业链进入“百花齐放,百 家争鸣”阶段,目前人形机器人进入工业场景,已经成为国内外确定 性较高的应用趋势,人形机器人商业化落地可期,建议关注受益的国 内零部件厂商,后续建议关注人形机器人产业链相关事件催化:国内 外人形机器人本体厂商的成果发布等。 T 链建议关注:①总成:三花智控、拓普集团;②减速器:双环传 动、中大力德等;③电机:鸣志电器等; 赛力斯机器人产业链建议关注:永茂泰、隆盛科技等; 华为机器人产业链建议关注:拓斯达、兆威机电、中坚科技、禾川科技、埃夫特等。
7.产品技术迭代方面,傅利叶宣布,其首款搭载全感交互系统的 “Carebot”人形机器人 GR-3,正式开启预售,GR-3 将于 2025 年 10 月正式上市并开启交付;优必选人形机器人天工行者上架京东;马斯 克签“天价对赌”计划:8.5 万亿美元市值、2000 万辆汽车、100 万 台机器人、4000 亿美元年利润,描绘特斯拉未来十年发展蓝图。
8.投融资方面,自变量机器人完成近 10 亿元 A+轮融资;星源智机器人 完成 2 亿元天使轮融资。 重点公司方面,芯动联科正在研发的六轴 IMU 芯片瞄准机器人及智能 驾驶等市场;雅创电子预计下半年人形机器人产品批量出货;宏润建 设矩阵超智自主研发的 Matrix-1 人形机器人已有订单在手;长华集团 新的行星滚柱丝杠样品近期与多家机器人团队交流并送样,新购杭州 湾土地已完成产线设计,一期规划年产二十万套;盛视科技拟设立全 资子公司盛巧机器人公司推进公司人形机器人业务;埃斯顿酷卓发布 的第二代人形机器人 Codroid02 正在工业场景进行小批量验证。
9.近日,特斯拉董事会向 CEO 埃隆·马斯克提出了一份全新的薪酬方 案,潜在价值约 1 万亿美元,是美国企业历史上规模最大的高管薪酬 方案。其中运营方面,股权激励解锁要求累计交付 100 万台人形机器 人(自 2025 年 9 月 3 日起计算), 我们认为此项股权激励彰显了特 斯拉未来在人形机器人方面业务持续投入的决心,此外特斯拉于社交 账号展示其新版本样机,机身采用金色涂装,手部设计更接近人类形 态且操作精细程度持续提升,特斯拉仍然会是人形机器人最重要的主机厂商之一,建议关注对应产业链:五洲新春、均胜电子、 浙江荣泰。
10.人形机器人:智平方与慧智物联签署近 5 亿元具身智能机器人订单,人形机器人首次大规模 进入半导体显示产业。根据协议,未来三年双方将在惠科全球生产基地部署逾 1000 台机器 人,以 PCB 操作为首个示范场景,同时拓展至 OLED 真空贴合、耗材管理及尾料回收等多 类工序。本次战略合作不止于采购与部署,双方将结合惠科的工业 Know-how 与产线数据, 共同开发新一代面向工业操作的 VLA 模型及轻量化端侧推理模型。
11.人形机器人产业是集成了高端制造、人工智能、传感技术等多种前沿科技的综 合性领域,目前仍处于实验室走向商业化应用的早期阶段。其产业链结构与工 业机器人有相似之处,但对核心零部件的性能、精度、集成度、轻量化和功耗 要求更苛刻,尤其强调力觉感知、动态平衡控制(运控算法)与人工智能(AI 决策)的深度融合。目前产业仍处于从实验室走向商业化应用的早期阶段,但潜力巨大,以特斯拉 Optimus 为代表的行业引领者正全力推动其规模化落地。
=》一直有波动,一直有机会,一直有预期的一个行业!
12.人形机器人的全面商业化仍需跨越以下五大关键条件:第一,技术成熟度实现 根本突破。当前机器人的运动控制、环境感知与自主决策能力仍局限于结构化 环境,必须突破性能与可靠性的“奇点”,实现动态复杂场景下的稳定、安全、 持久运行。第二,成本可控。需通过供应链优化、核心部件自研和规模化制造 等,将价格降至可广泛接受的锚点,如汽车价位区间,才能触发市场需求。第 三,明确市场定位并与真实需求契合。不能停留在万能通用的想象中,而应聚 焦于制造、高危作业等领域的“杀手级应用”,以可量化的效率提升和投资回 报率证明其商业价值。第四,基础设施与生态系统的构建,包括高性能仿真平 台、远程运维系统、开发工具链等,形成支持技术迭代和商业部署的完整生态。 第五,社会与法律接受度。需建立公众信任、明确伦理准则、制定安全标准与 事故责任认定机制,为机器人融入社会扫清制度与观念层面的障碍。
13.当前核心矛盾:高昂的成本与未经验证的应用场景/ROI 之间的矛盾,产业链 的所有努力都指向“降本”和“增能”。一边是动辄数十万甚至数百万美元的 极高制造成本,另一边则是尚未经过大规模验证、投资回报模糊的应用场景。 这一矛盾构成了行业发展的根本瓶颈--在没有明确经济价值证明的情况下,高 昂的价格必然抑制市场需求;而没有规模化需求,成本又难以通过产业链成熟 和量产效应得以降低。为破解这一两难境地,整个产业链的发力点高度聚焦于 “降本”与“增能”两大主线。“降本”不仅依赖于供应链优化、规模制造和 零部件标准化,更需通过技术突破(如自研执行器、集成化设计)挤压成本空 间。“增能”则旨在提升机器人实际价值,既要通过硬件迭代增强其可靠性、 耐久性,更需借助 AI 大模型、强化学习等提升其智能水平与任务泛化能力, 从而开拓可产生明确 ROI 的应用场景。最终目标是通过“技术-成本-场景”的 飞轮效应,推动人形机器人从“昂贵展示品”走向“经济生产力”。
14.产业链价值流动:当前价值量最高的部分是上游核心零部件,未来产业价值将 呈现“硬件标准化、软件差异化、服务增值化”的分布特征。目前价值高度集中于上游核心技术供应商,包括高精度伺服关节、专用 AI 芯片等关键部件的制造商。这些企业凭借高技术壁垒和定制化需求,享有较高的议价能力和利润 空间。随着技术进步和规模化生产的推进,硬件成本预计将持续下降,产业价 值将逐步向软件与服务端转移。下游的智能算法、操作系统、场景解决方案和 持续服务将成为未来价值增长的核心。而中游本体制造环节,由于面临标准化 竞争和上下游的挤压,利润率可能长期维持在传统制造业水平,需要通过规模 化生产和供应链优化维持盈利。
15.商业模式探讨:从硬件到软件、从产品到服务、从单一到生态的演进过程,未 来的赢家将是那些能够构建“硬件+软件+生态服务”一体化闭环的平台。短期 看,B 端的 RaaS 模式和特定行业解决方案或许是商业化突破口;长期看,软 件平台和生态系统将创造最大的价值和最高的利润。未来产业竞争中的真正赢 家,绝不只靠硬件销售,而是那些能够构建“硬件+软件+生态服务”一体化闭 环的平台--谁能为更多行业提供更高效的解决方案、谁能构建更繁荣的软件与 应用开发生态、谁能掌握持续产生价值的数据与服务,谁就能成为行业的定义 者和主导者。而下游应用的广度与服务生态的深度,共同决定了人形机器人能 否从科幻真正走向普惠。
16.据 M2 觅途咨询测算,三大执行器(线性执行器、旋转执行器、灵巧手)占人形机器人 主要零部件价值量的 73%,主要由丝杠、无框力矩电机、减速器、力传感器、空心杯电机及轴承构成,其中丝杠和无框力矩电机价值量最高。人形机器人需要模拟人类关节的 复杂运动,对动力传输的精度、扭矩密度和响应速度要求极高,这些核心部件技术壁垒深,尤其是行星滚柱丝杠目前依赖海外高价进口;其次,单台机器人关节用量极大,直 接推高了执行器的总体成本,使其成为人形机器人价值量占比最大的部分。

17.在高技术壁垒的关键零部件领域,国产替代仍有较大提升空间,一旦在性能上达到门槛, 国内供应商有望迎来历史性机遇。部分关键零部件已经实现国产突破,并且国内企业在 规模化生产中展现出优异的成本控制能力和快速迭代的响应速度。例如国产谐波减速器 已实现重要突破,以绿的谐波为代表的企业已具备国际竞争力,成功替代部分进口产品; 伺服电机在中低端领域已大规模国产化,汇川技术等厂商产品稳定,但高端型号的扭矩 密度和效率仍与日本、欧美品牌有差距;但丝杠和轴承的情况较为严峻,普通精度产品 虽能自给,但高端精密滚珠丝杠和行星滚柱丝杠几乎完全依赖进口,而高精度、长寿命 的主轴轴承也仍由瑞典 SKF、日本 NSK 等巨头垄断,是当前最突出的“卡脖子”环节。 中国拥有全球最活跃的人形机器人市场和最完整的制造业产业链,这为国产零部件的迭 代升级提供了无与伦比的试炼场和应用反馈循环。当前“卡脖子”的领域,也正是资本 和国家政策重点投入的方向,预计在未来几年内,我们将在一些领域实现关键突破。一 旦国产零部件在精度、寿命和稳定性等性能指标上达到客户门槛,整机厂商出于降低物 料成本、保障供应链安全及增强市场议价能力等多重考量,或优先采用国产替代方案。 这将推动中国供应链企业从“辅助”走向“主导”,深度参与并引领全球人形机器人产业 的创新发展。
=》这个逻辑走的还是国产替代高价质量的,一旦突破,是一个超级爆发的逻辑!
就这些!
$拓普集团(SH601689)$ $三花智控(SZ002050)$ $五洲新春(SH603667)$
本话题在雪球有6条讨论,点击查看。
雪球是一个投资者的社交网络,聪明的投资者都在这里。
点击下载雪球手机客户端 http://xueqiu.com/xz]]>
