文 | AlphaEngineer,作者 | 费斌杰
今天我们开启一个新的系列:一页纸讲透一家美股公司。
美股是全球资本市场的明珠,孕育了无数财富传奇。然而,对国内投资者而言,美股的研究资料匮乏,认知多停留在几家全球科技巨头。
但是美股的投资机会远不止于此,比如Palantir(PLTR)、Spotify(SPOT)、Netflix(NFLX)、CCLD(CareCloud)都录得相当不错的收益。
不得不说,这是一个非常「有钱景」的方向,我会借助AlphaEngine FinGPT Agent的帮助,用尽可能精炼的语言,帮助大家挖掘那些潜在的隐形冠军。
今天给大家分析的主角是Circle。

(1)Circle公司背景与发展历程
Circle于2013年由连续创业者Jeremy Allaire与Sean Neville联合创办。
创始人Jeremy Allaire 拥有丰富的互联网创业经验和政治经济学背景,受2008年全球金融危机启发,旨在利用区块链技术重塑全球金融体系。
公司以“通过无摩擦的价值交换提高全球经济繁荣”为使命,致力于成为全球领先的合规稳定币发行商。
其核心团队具备“监管优先”的基因,融合了前政府官员、金融巨头及互联网行业背景,为公司的全球合规化运营奠定了坚实基础。
Circle的发展历程是其战略聚焦与市场扩张的体现,关键里程碑包括:
a. 初创与转型 (2013-2017年):公司初期定位为类似支付宝的数字支付公司,后随着市场演变,战略重心转向合规驱动的区块链基础设施。
b. 推出USDC (2018年):与Coinbase合作推出锚定美元的合规稳定币USDC,凭借其高透明度、严格的储备金审计及与主流金融的衔接能力,迅速获得市场认可。
c. 成功上市 (2025年):在积极获取全球监管牌照并确立市场领先地位后,公司于2025年正式在纽约证券交易所挂牌,标志着其合规化进程达到新的高度。
Circle的成功上市不仅是其自身发展的关键节点,更标志着稳定币行业正加速融入全球主流金融体系,进入一个全新的合规发展阶段。


(2)图解Circle生态系统
USDC由Circle发行,与美元1:1挂钩,其储备资产为100%现金及短期美国国债(<90天),具备高透明度和流动性优势。
储备资产需与发行方自有资产严格隔离,存放于独立账户,并由第三方机构定期审计以确保足额覆盖流通市值。
赎回机制:用户可在24小时内以1:1比例赎回美元,最低赎回门槛仅为100美元,显著低于USDT的10万枚门槛,更便于中小用户操作。
作为支付型稳定币,USDC受美国财政部货币监理署(OCC)监管,需严格履行反洗钱(AML)和反恐融资(CFT)要求,实施KYC/AML流程,禁止匿名交易。
Circle以合规的稳定币发行为基石,向上构建了面向机构的金融产品与服务,并进一步战略转型为Web3原生金融基础设施提供商,其核心业务生态系统逻辑关系如下:

*注:由FinGPT Agent作图,原图可在AlphaEngine查看
(3)Circle的市场表现与核心经营数据
Circle自2025年6月上市后,市场表现极为强劲,充分反映了资本市场对其合规稳定币业务模式的高度认可。
公司以高于预期的31美元定价发行,上市首日股价即飙升168%,收于83.23美元。此后上涨势头延续,截至2025年8月,股价已攀升至120美元,相较发行价累计涨幅超过300%,市值稳定在300亿美元以上,远超上市初期约81亿美元的摊薄后估值。
Circle股价的强劲表现,其核心驱动力源于明确的监管红利。
美国《GENIUS稳定币法案》于2025年7月正式生效,为稳定币的发行与监管提供了清晰的法律框架。作为行业内合规与透明度的标杆,Circle是该法案的最大受益者之一。

监管确定性的落地极大提振了投资者信心,消除了长期困扰行业的政策风险,使得Circle 的合规护城河优势得以充分体现,并转化为显著的二级市场溢价。
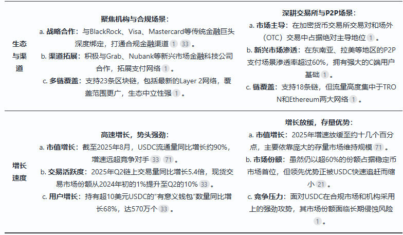
在强劲股价表现的背后,是其核心产品USDC业务规模与市场地位的爆发式增长。截至2025年8月,USDC的关键增长指标表现突出,验证了其在稳定币市场的强劲扩张势头。

*注:由FinGPT Agent作表,原表可在AlphaEngine查看
(4)Circle与主要竞争对手Tether的对比分析


*注:由FinGPT Agent作表,原表可在AlphaEngine查看
(5)Circle财务数据分析
营收结构:Circle的营收高度依赖其USDC储备资产产生的利息收入。
2025年第二季度,公司总收入达6.58亿美元,同比增长53%。其中,高达99%的收入(6.53亿美元)来源于储备金利息,这凸显了其商业模式与宏观利率环境的高度相关性。
尽管订阅及服务费收入同比增长252%至2400万美元,显示出业务多元化的潜力,但其在总收入中的占比依然微乎其微,短期内难以改变对单一收入来源的依赖格局。
盈利能力:在盈利能力方面,需区分核心业务盈利与会计利润。2025年第二季度,公司录得4.82亿美元的净亏损,但这主要是由IPO相关的一次性非现金支出导致,其中包括高达4.24亿美元的股权激励费用。
剔除这些影响后,更能反映核心经营状况的调整后EBITDA(息税折旧摊销前利润)表现强劲,同比增长52%至1.26亿美元,表明其主营业务具备稳健的盈利能力和增长性。
资产负债:Circle的资产负债表呈现典型的高杠杆金融机构特征,其权益乘数超过26倍。
这一结构源于其独特的业务模式,公司总资产中超过95%为USDC储备资产,这些资产(主要是短期美债和现金)与其负债端的稳定币流通量(被视为对用户的负债)在规模上几乎完全对应。
由于所有者权益相对于庞大的储备资产规模较小,因此形成了极高的财务杠杆。这种高杠杆是其商业模式的自然结果,而非传统意义上的高风险债务融资。
财务比率对比:Circle的财务比率表现出与行业显著的结构性差异,这深刻反映了其以稳定币储备为核心的独特商业模式。公司在盈利转化效率上表现卓越,但在资产利用效率上则远低于行业平均水平。

*注:行业中位数数据涵盖银行、PayPal、Visa、Stripe等金融科技公司。由FinGPT Agent作表,原表可在AlphaEngine查看
(6)Circle的护城河
合规护城河:Circle的核心优势在于其前瞻性的合规布局。
随着2025年7月美国《GENIUS稳定币法案》的生效,Circle作为少数完全符合监管框架的发行商,其合规地位被正式确立。这不仅为其赢得了监管机构和传统金融市场的深度信任,更构建了极高的准入门槛。
在稳定币行业监管日趋明朗的背景下,这种先发合规优势构成了难以被竞争对手快速复制的深厚护城河,是其长期价值的核心基石。
战略生态合作:Circle与顶级金融机构的深度绑定是其关键的竞争壁垒。
与全球最大资产管理公司BlackRock的战略合作尤为突出,后者不仅负责管理USDC 85%的储备资产,确保其安全与透明,更作为战略投资者认购了 10%的IPO股份,形成利益共同体。
此外,与Visa、Mastercard等支付巨头的合作,正加速USDC融入全球主 流支付网络。这些合作关系巩固了Circle作为连接传统金融与加密世界桥梁的独特定位,为其业务扩张提供了强大的资源背书。
全栈平台演进:Circle正从单一的稳定币发行商,战略性地向全栈式Web3金融基础设施提供商演进。公司通过推出Circle Payments Network (CPN)、跨链工具Circle Gateway以及专为稳定币设计的Arc区块链等一系列创新产品,构建了一个综合性的金融服务平台。
这一转型旨在开辟订阅费、交易费等多元化收入来源,降低对美债利息收入的单一依赖,从而提升商业模式的韧性和长期增长潜力。
强劲网络效应:Circle已展现出强大的网络效应,成为其市场地位持续巩固的驱动力。
截至2025年,公司已服务超过1800家机构客户,覆盖交易所、金融科技公司和企业用户。同时,USDC的用户基础和链上活动持续高速增长,2025年第二季度链上交易量同比增长5.4倍,持有USDC的“有意义钱包”数量达到570万个。
这种由机构和零售用户共同构成的庞大网络,极大地增强了USDC的流动性和应用场景广度,形成了强者恒强的正向循环。
(7)Circle的主要风险
利率敏感风险:公司的营收结构对美联储利率政策表现出极高敏感性,盈利模式单一。
财务数据显示,其超过 99%的收入来源于USDC储备资产所产生的利息。这意味着,虽然在高利率环境下公司盈利可观,但一旦美联储开启降息周期,其储备回报率将随之下降,从而直接冲击其核心营收与利润率,盈利模式的可持续性面临严峻挑战。
高昂渠道成本:公司对以Coinbase为代表的核心分销渠道存在高度依赖,导致利润空间被严重侵蚀。
2024年的数据显示,Circle向Coinbase支付的分销成本占其总收入的比例高达54.2%。这种高昂的渠道成本不仅显著拉低了毛利率,也使公司在产业链中的议价能力受限,成为制约其盈利能力提升的关键瓶颈。
激烈市场竞争:尽管USDC凭借其合规与透明度优势实现了快速增长,但在稳定币市场中,Tether(USDT)仍以超过60%的市场份额占据绝对主导地位。
面对USDT强大的网络效应和在部分市场的深度渗透,Circle在追赶市场份额的过程中仍面临巨大压力。如何在激烈的存量竞争中持续扩大用户基础和应用场景,是其必须应对的长期挑战。
更多精彩内容,关注钛媒体微信号(ID:taimeiti),或者下载钛媒体App
