
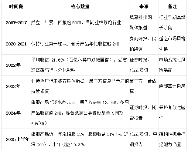
作者:老K 核心摘要 淡水泉(北京)投资管理有限公司作为国内成立时间早、知名度高的百亿级私募证券基金管理人,自 2007 年成立以来,始终以 “基本面驱动的逆向投资” 为核心策略,业绩呈现显著阶段性特征。早期凭借卓越长期回报奠定行业地位,近年虽受市场环境影响经历波动,但 2024 年起业绩回暖趋势明确,2025 年上半年延续向好态势,整体展现出较强的策略适应性与业绩修复能力。 一、公司基础概况与投资体系 (一)基本信息 淡水泉成立于 2007 年,由赵军先生创立,是国内首批阳光私募机构之一,持有
