DRUGONE
蛋白–RNA互作在多种生物过程和疾病发展中发挥关键作用。蛋白质与RNA通过动态结合位点进行作用,而这些位点在不同细胞环境下展现出特定的结构模式。现有计算方法虽然考虑了RNA的体内结构,但未能充分捕捉核苷酸间的上下文关联,从而限制了预测准确性。研究人员提出了diPaRIS,一种基于深度学习的动态、可解释的蛋白–RNA互作预测方法。该方法引入了针对SHAPE-seq的新型结构编码策略,以更全面地表征RNA结构,并利用U型网络架构提升预测性能与可解释性。diPaRIS不仅能识别序列结合基序,还能生成归因图用于解释预测结果。在44个数据集上的基准测试表明,diPaRIS在准确率、AUC、AUPR和F1分数等指标上均显著优于现有方法,并在跨细胞系预测中保持优势。结果显示,diPaRIS预测的结合位点反映了蛋白–RNA结合的保守性,同时有助于探索复杂疾病中的基因功能变异。

RNA结合蛋白(RBPs)通过结合位点与RNA作用,调控转录、翻译等核心过程。其失调常由基因变异驱动,并与多种疾病尤其是肿瘤相关。动态的蛋白–RNA互作受到选择性基因表达、可变剪接及细胞条件的影响,因此预测这些上下文相关的互作对于理解基因调控和疾病机制至关重要。高通量测序技术(如CLIP-seq、RIP-seq)虽然提供了黄金标准数据,但耗时且代价高昂,且存在结合位点未被检测出的局限。因此,开发高效准确的计算模型成为迫切需求。现有方法大多依赖序列信息,或仅简单利用RNA结构数据,缺乏对相邻核苷酸动态依赖关系的捕捉,限制了预测能力。为此,研究人员提出diPaRIS,以创新的RNA结构编码和深度学习框架解决这一挑战。
结果
模型概览
diPaRIS由特征编码、特征学习和结合位点预测三部分组成。通过eCLIP-seq提取序列特征、icSHAPE-seq获取结构特征,再采用自注意力机制进行特征对齐。核心创新是icSHAPE-Dynamic Structure (icSHAPE-DS) 编码,能捕捉相邻核苷酸间的结构关联。U型深度残差网络结合多头注意力机制,实现多尺度特征学习,并最终通过全局期望池化和多层感知机输出预测分数。

数据处理与性能评估
研究人员收集了223个eCLIP-seq数据集和2个icSHAPE-seq数据集,涵盖34种RBPs,共302,146个结合位点。负样本通过非结合区域随机生成,最终构建了44个数据集(46万+样本)。所有模型使用相同标准训练与评估。
与现有方法对比
与DeepBind、DeepRiPe、PrismNet和HDRNet相比,diPaRIS在所有指标上均表现最佳,平均AUC达到0.9381,AUPR为0.9017。特别是在PUM2-K562、PCBP2-HepG2和SF3B4-HepG2等数据集上表现突出,准确率超过0.92。

结构信息的贡献
在仅用序列与同时用序列+结构的对比中,加入结构信息显著提升了预测效果,尤其在LARP4-HepG2和PABPC4-K562中改善最明显。不同蛋白结构域的分析表明,G-Patch、ZnF和部分RRM结构域对结构信息依赖性较高。

跨细胞系预测
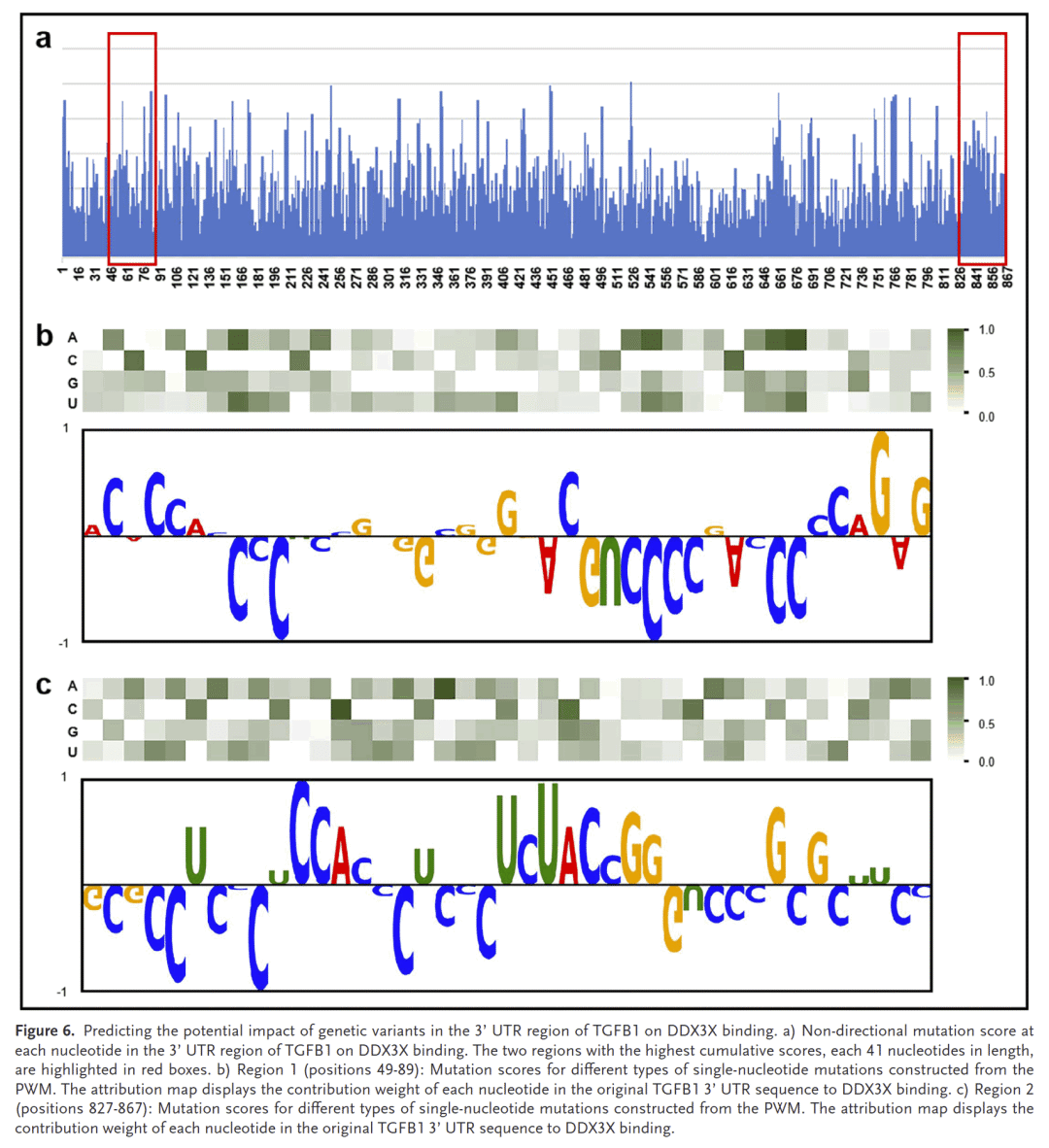
蛋白结合位点在不同细胞环境中存在特异性,diPaRIS在跨细胞系预测中表现优异,平均准确率超过0.83,显著高于其他方法。以DDX3X在TGFB1转录本上的预测为例,diPaRIS能准确识别实验检测到的结合位点,而其他方法部分失败。

跨蛋白预测与保守性
diPaRIS能捕捉蛋白家族间的保守性。在IGF2BP家族和DDX家族中,跨蛋白预测的准确率明显高于非同源蛋白。序列基序分析进一步验证了这种保守模式。

单核苷酸变异(SNV)的影响
通过对DDX3X与TGFB1的互作分析,diPaRIS揭示了特定位点的变异(如C→A替换)显著削弱结合亲和力。归因图展示了关键核苷酸的作用位置,帮助解释突变对结合的功能影响。

A-to-I RNA编辑的影响
研究人员利用diPaRIS分析A-to-I编辑对RBP结合的影响。在K562细胞中,UPF1的结合位点显著受编辑影响,部分结合增强,可能通过免疫相关通路促进白血病进展。GO和Reactome富集分析显示这些基因与肿瘤发生密切相关。

讨论
研究人员提出的diPaRIS突破了现有方法在RNA结构编码不足、解释性差等方面的限制。通过icSHAPE-DS编码和U型网络架构,diPaRIS在预测准确性和泛化能力上均优于现有方法。其优势不仅体现在常规预测,还能在跨细胞系、跨蛋白家族的情境中捕捉保守性。此外,diPaRIS还能解释基因突变或RNA编辑对蛋白–RNA互作的影响,为复杂疾病机制研究提供了重要工具。整体而言,diPaRIS为动态、可解释的蛋白–RNA互作预测提供了一种强有力的新方法,具有广阔的生物医学应用前景。
整理 | DrugOne团队
参考资料
Zhang L, Lu C, Peng X, Guo F, Li H, Wang J. diPaRIS: Dynamic and Interpretable Protein-RNA Interactions Prediction With U-Shaped Network and Novel Structure Encoding. Adv Sci (Weinh). 2025 Aug 29:e06314. doi: 10.1002/advs.202506314

内容为【DrugOne】公众号原创|转载请注明来源
内容中包含的图片若涉及版权问题,请及时与我们联系删除
