恭喜你完成投保,成功迈出了重要的一步,为家庭保障又添砖加瓦~
接下来,还有几件非常简单的小事,花不了多少时间,却能让保单的保障作用发挥得更好。
一起来看看吧~
完成回访
投保完成后,保险公司一般会通过电话或短信发起回访。内容通常包括:确认你的个人信息、是否自愿投保、是否了解保障内容等。
这是监管部门对所有保险公司的统一要求,目的是保障消费者的权益。
通常在投保后几天或十几天内,你就会接到客服电话或短信,请务必留意。
认真核对电子保单信息
现在大多数保险都是电子保单,效力与纸质保单相同。比如我之前加保的达尔文 11 号,收到的电子保单就是这样:

拿到电子保单后,要认真核对并了解以下内容:
1)个人基础信息:包括投保人、被保人、受益人姓名、身份证号码等;
2)保险责任:保险公司具体承担的保障范围,这是负责赔偿和给付保险金的依据和范围;
3)免责条款:哪些情形不在保障范围内。
如果更喜欢纸质保单,也可以联系 🙋保险顾问 协助申请。
特别提醒,保单上的产品名称可能与购买时看到的商品名不完全一致,这是因为合同使用的是保险公司备案的正式名称。比如「达尔文 11 号」更像是一个耳熟好记的小名,而真正的本名是保单显示的「复星联合优选 I 重大疾病保险(互联网)」,其实是同一款产品,不用担心。

另外,如果想通过「金事通」查询和复核自己的保单,也要注意信息上传有一定延时,建议在投保一周后再去查询。
同时,我们还要搞清楚两种受益人:所谓受益人,即领取保险金的人。
一种是生前能拿到钱的人,是被保人本人;一种是身故保险金受益人,投保时要设置的通常为身故受益人。
身故受益人一般会默认法定受益人,以后将按照法律继承顺序领取保险金,第一顺序就是配偶、子女、父母,由他们来平分这笔钱。
如果想特别指定孩子、父母等能获得保险金,很多保险可以在投保后进行保全变更,一般可以填一个或多个,每个人拿多少比例,也都是能指定的。
当然,如果你买的时候填的法定,或者填了指定但后面想要变更,也都是支持的。
整理保单信息,分享给家人
这一步,可以通过有知有行 App 中的「保单管理」工具来完成。
通过「家庭保险服务」或有知有行相关内容(文章、链接等)、顾问老师协助投保的保单,如果投保人手机号与有知有行注册手机号一致,可以直接将保单导入「保单管理」中。
导入的保单除了无需手动输入数据之外,后续每年的保费变化、续保时间、缴费年限、保额等数据都会自动更新。已导入的保单还支持部分修改,可以关联/修改被保险人,也可填写你觉得有必要的备注。

体验过的朋友们都反馈过程很丝滑~
有知有行的保单管理功能还会展示四大基础险种的配置情况,方便你对照表格查缺补漏。如果你在 8 月优先配置了受预定利率调整影响的险种,而医疗或意外等险种还没配齐,也可以借此机会赶紧补上。

如果你在其它渠道投保过保单,也可以手动录入保单信息,方便统一管理。
录入后,别忘了将保单分享给家人。
虽然谁都不希望真的用到保险,但如果有一天需要理赔,总得有人清楚你买了哪些保险,并协助处理相关事宜。所以,将保单信息分享给家人是非常有必要的。
在有知有行的保单管理工具中,只需点击「分享保单给家人」,就可以一键生成保单的 Excel 表格,方便地分享给家人。同时,工具还贴心地提供了「隐藏缴费信息」的选项,既能分享保单的核心内容,又避免暴露具体费用信息,兼顾了隐私和实用性。

保险配置不是一蹴而就的,随着人生阶段、家庭责任、收入水平以及负债情况的变化,保险配置也需要动态调整。每年或者每 2~3 年需要定期做保单检视,具体的方法可以参考 👉 买了不等于完事,一起给保单做个「年检」
信息变更及时告知
由于工作、生活的变动,有些人会更换手机号、住址、银行卡等,此时记得要及时告知保险公司,或者通过保险公司官网、官微、APP等途径进行更改。如果信息有变化没有及时告知,可能会影响到自身权益。
如果不知道如何操作,可以联系🙋保险顾问 ,请他们协助。
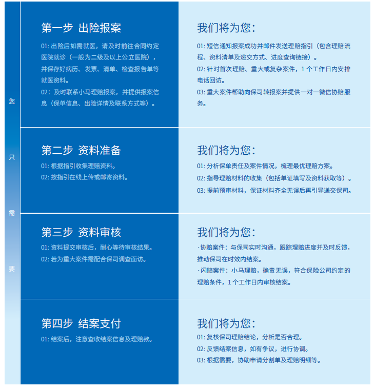
了解理赔协助服务
万一出险了,需要理赔,很多人并不知道该怎么办。
比较推荐的做法是,在面临可能出险的情况下,千万不要犹豫,第一时间联系保险顾问或小马理赔的老师,获取专业帮助,确保理赔流程顺利进行。
针对「理赔流程繁琐、理赔太慢不及时、理赔争议无人帮」等痛点,我们的保险合作方推出了协助理赔服务。你可以在「家庭保险服务」、「小马理赔」公众号找协赔入口,或拨打全国服务电话400-678-8169,在需要时与他们联系,获得及时有效的帮助。
「小马理赔」专门帮助解决大家在理赔过程中常遇到的难题:

操作起来也很简单:

而且,这项服务是完全免费的!如果你的保单首期保费达到5万元及以上,不仅自己的理赔可以得到协助,家人的保单也可以通过小马理赔服务获得支持。
通过这两步简单操作,不仅能让你的保单管理更高效,理赔时也能得到更及时的帮助,让你的保障更全面、更有保障。
中途急需用钱可以保单贷款
购买保险后,如果发生中途急需用钱的情况,可以通过保单贷款的方式,获得短期周转资金。
保单贷款,就是以保单的现金价值作为担保,从保险公司获得贷款。一般最高能贷出现金价值的80%。
以一生中意(尊享版)某年现价有 10 万为例,这时可以贷款出最高 10万*80%=8万,用来周转,贷款期限最长为 6 个月。
贷款期间,保单的收益不会受到任何损失,申请可以直接联系顾问协助,贷款利率按照保司公布的为准。
希望这份指引能帮你更安心地守护家人,也让你的每一份保障真正落到实处。
如果还有其它疑问,可以在评论区给我们留言,也可以随时联系你的 🙋保险顾问 ,请他们协助解决。
法律声明 本文所载内容皆以交流分享为目的,仅供参考。本文所涉保险对比/试算/报价比价等内容均来自保险机构自营平台齐欣云服,有知有行力求本文内容的准确可靠,但对相关信息的准确性、可靠性、时效性及完整性不作任何明示或暗示的保证。有知有行提示您,保险配置方案请您结合自身情况独立判断,或预约专属保险顾问进行咨询。
如需转载或引用本文所述内容的任何文字、图片、音频或视频,请注明出处。转载前请与有知有行取得联系并经同意,转载时须注明来源及作者。
