
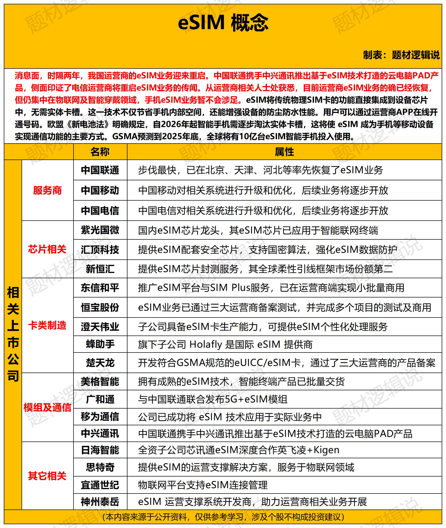
消息面,时隔两年,我国运营商的eSIM业务迎来重启。近日,中国联通携手中兴通讯推出基于eSIM技术打造的云电脑PAD产品,侧面印证了电信运营商将重启eSIM业务的传闻。记者随后从运营商相关人士处获悉,目前运营商eSIM业务的确已经恢复,但仍集中在物联网及智能穿戴领域,手机eSIM业务暂不会涉足。 目前,三大运营商中,中国移动和中国电信都在对相关系统进行升级和优化,后续业务将逐步开放。而中国联通步伐最快,已在北京、天津、河北等25个省、直辖市、自治区率先恢复了eSIM业务。eSIM全称Embedd
