原创 Ace人生 2025-04-17 22:46 美国
将代码库架构可视化,一目了然。
如果你是一名开发者,经常需要快速理解新项目的代码结构,或者向团队成员解释项目架构,GitDiagram也许就是你需要的工具。
产品定位 🚀
"将任意GitHub仓库转化为交互式系统设计/架构图,一键可视化项目结构。"
GitDiagram是一个开源工具,能够自动将GitHub仓库结构转换成交互式系统架构图,帮助开发者快速理解项目架构。它不仅可以展示项目的总体结构,还允许用户点击组件直接导航到源文件和相关目录,大幅提高代码理解和团队协作效率。🧠
其Github地址为:
https://github.com/ahmedkhaleel2004/gitdiagram
关键特性 ✨
使用场景 🎯
使用流程 🔄
下面以分析一个开源项目为例,介绍如何使用GitDiagram来可视化项目架构。
第一步:访问GitDiagram网站(https://gitdiagram.com/),输入你想要分析的GitHub仓库地址。
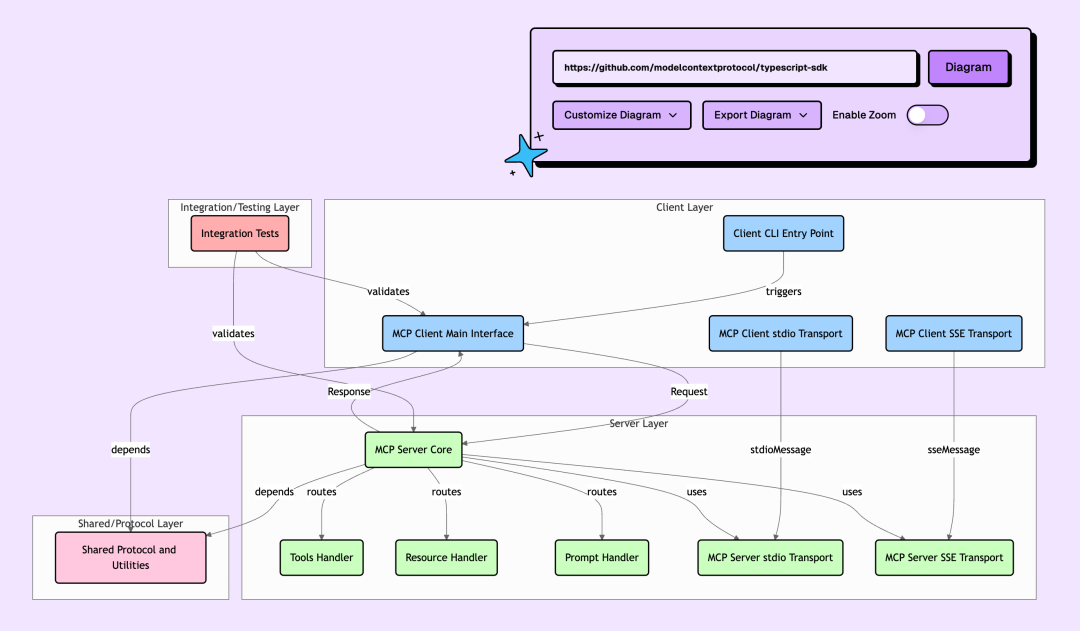
第二步:等待AI分析仓库结构,这个过程根据仓库大小可能需要几秒到几分钟不等。如果有缓存,秒级返回;如果没有,要等等。 以最近大热的MCP TypeScript SDK为例:
https://github.com/modelcontextprotocol/typescript-sdk
第三步:查看生成的架构图,可以看到系统的整体结构、各组件之间的关系。
每个组件都是可交互的,点击即可跳转到对应的源代码文件或目录,方便深入了解具体实现:
第四步:生成的图表是Mermaid.js代码,可以直接拷贝;或者导出为PNG图片。
AI如何理解代码架构 🤖
GitDiagram背后的核心是强大的LLM,它是如何分析和理解复杂代码库的呢?这个过程分为三个关键步骤:
仓库数据提取:系统首先从GitHub API获取仓库的文件树结构、README内容和其他关键元数据。这些原始数据成为AI的输入来源。
多阶段智能分析:GitDiagram采用了精心设计的三阶段提示工程(Prompt Engineering)处理流水线:
第三阶段:生成Mermaid图表 🎨
第二阶段:组件映射 🔗
第一阶段:分析代码库结构 📊
整个生成过程采用流式处理返回进度更新,用户可以实时看到图表从无到有的生成过程,这也是GitDiagram的一大特色。系统还实现了智能缓存机制,避免重复生成相同代码库的图表,大大提高了效率。对于特别大型的代码库,GitDiagram还提供了API密钥选项,让用户使用自己的OpenAI密钥进行处理,突破默认限制。
值得一提的是,GitDiagram最初使用Claude 3.5 Sonnet进行代码理解,现在已切换到OpenAI的o3-mini模型,在处理大型代码库方面表现出色。AI不仅能够识别文件结构,还能理解代码间的依赖关系,甚至推断出设计模式和架构决策。
技术栈与实现 💻
GitDiagram采用了现代全栈架构设计:
前端:基于Next.js 15、TypeScript、Tailwind CSS和ShadCN UI组件构建,使用App Router模式组织代码,通过Server Components和Server Actions提高性能。
后端:使用FastAPI(Python)处理仓库数据提取和AI处理流程,包括复杂的提示工程和API调用管理。
数据库:采用PostgreSQL搭配Drizzle ORM进行类型安全的数据库操作,使用Neon Database提供serverless PostgreSQL服务。
AI集成:通过API调用大型语言模型,实现代码库分析和架构图生成,使用复杂的提示工程提取准确信息。
部署:前端部署在Vercel,后端运行在EC2实例上,通过GitHub Actions实现CI/CD流程。
AI辅助开发实践 🤝
通过查看项目代码,我们发现GitDiagram的开发过程中大量借助了Cursor这款AI编程工具,这是"氛围编程"(Vibe Coding)的绝佳实践案例。项目中的.cursor/rules目录包含了作者为AI助手设置的上下文规则,帮助AI更好地理解和参与项目开发。
作者在summary.mdc文件中精心编写了项目概述,为Cursor的AI助手提供了全面的项目背景:
这种做法极大地提高了AI助手对项目的理解能力,使得AI能够提供更加精准和有价值的代码建议。通过让AI了解整个项目的架构和技术选型,开发者可以获得更加契合项目上下文的代码生成和问题解决方案。
有趣的是,GitDiagram本身就是一个帮助开发者理解代码库的AI工具,而它的开发过程也充分利用了AI的力量。这种"AI辅助开发AI工具"的模式,展示了现代软件开发的新范式,也验证了作者对AI技术的深刻理解和灵活应用。
对于想要尝试AI辅助编程的开发者来说,GitDiagram的开发方式提供了一个值得参考的模板:创建详细的项目概述文档,明确技术栈和架构设计,使用规范化的代码结构,这些都能帮助AI更好地理解项目上下文,提供更精准的协助。
本地部署 🧑💻
如果你想在自己的环境中运行GitDiagram,可以按照以下步骤操作:
# 克隆仓库git clone https://github.com/ahmedkhaleel2004/gitdiagram.gitcd gitdiagram# 安装依赖pnpm install# 配置环境变量cp .env.example .env# 编辑.env文件,添加必要的API密钥# 启动后端docker-compose up --build -d# 启动本地数据库chmod +x start-database.sh./start-database.sh# 初始化数据库结构pnpm db:push# 启动前端开发服务器pnpm dev
完成上述步骤后,你可以通过访问localhost:3000使用GitDiagram。如果需要查看和操作数据库,可以运行pnpm db:studio。
小结思考 🧐
GitDiagram让代码库可视化变得前所未有的简单,它利用AI的力量自动分析和理解代码结构,为开发者提供了一个强大的工具。不过,目前也有一些值得改进的地方:
随着AI技术的不断发展,GitDiagram未来可能会在代码理解方面取得更大突破,让开发者能够更轻松地理解复杂系统架构,提高开发效率。
你是否经常为了理解新项目的代码结构而烦恼?不妨试试GitDiagram,让AI帮你轻松破解代码库的奥秘!
Enjoy!
欢迎加入「AI行动派」,“用AI做点什么”。
我在公众号「无人之路」每周更新“AI启示录”,输出“学AI,用AI”的最新实践与心得。不过这只是冰山一角。
在知识星球「AI行动派」中,有更多更丰富“学AI,用AI”的各种资源、技术、心得,每天更新。 最近主要集中在用AI和Agent来自动编程,实现心中的想法💡。欢迎加入,一起行动!
