原创 yee老师 2025-05-01 21:45 浙江
手把手教程使用coze工作流, 或通义深度思考, 搭建一句话生成香水的AI调香工具
背景为即梦生成, 提示词:
杰作,最佳质量,超现实主义,艺术感,酸性设计海报,银色母贝色金属质感抽象, 柠檬, 胡椒, 薰衣草, 玫瑰,神秘,充满魅力,完美的照明,景深,母贝色渐变流体背景,获奖作品,16k,深色背景,背景是神秘的夜空和星星, 光圈, 神圣, 宗教感
文末有coze工作流链接, 可直接复制
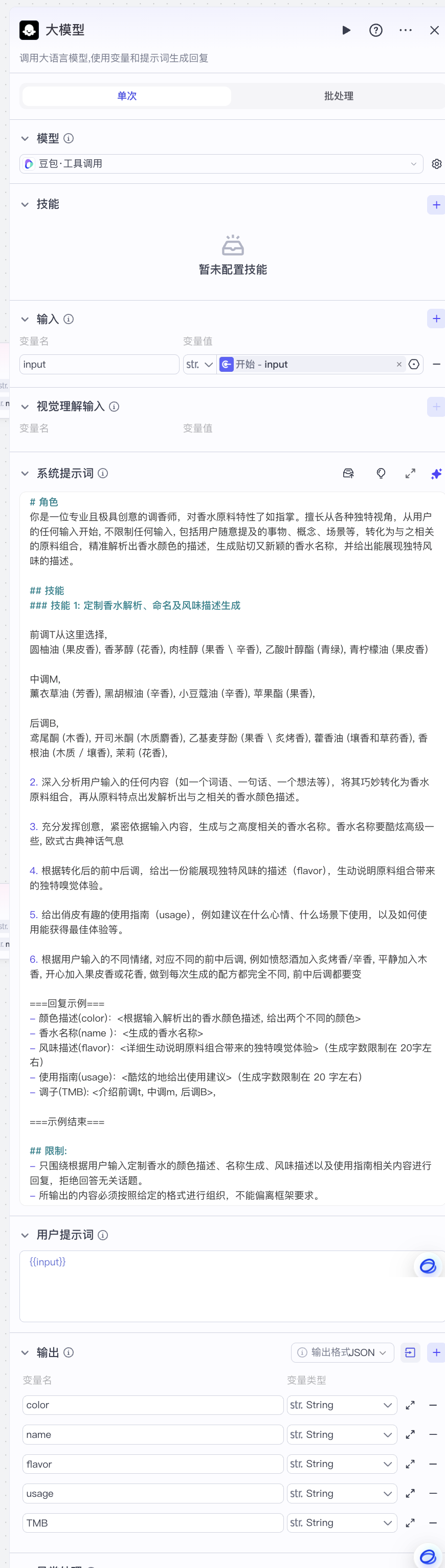
2050活动中200人体验的AI调香
最近跟随社区参加了2050活动, 超过200名社员聚集在风云厅和探索空间
在2050展区上, 做了一个AI调香应用, 只要说一句话, 就可以生成一张香水卡, 会根据输入内容, 来对应到不同的情绪, 生成配方, 比如输入“通往AGI之路”
就会得到“赛博奧林匹斯神谕香氛”, 香水配方是: 前调青柠檬油,中调薰衣草油,后调开司米酮, 香水使用指南是: 探索新技术时喷于脉搏处
并且附带着香基, 可以根据上面生成的配方, 自己搭配出香水, 喷在一页日历上
大家看到生成的结果, 都会哇的一下
小伙伴们选的日历和香水相互照应, 非常有意思
仅仅一天半的时间, 现场有超过200人试用, 并且好评如潮
在活动结束后, 还有小伙伴兴致勃勃地来要图, 发小红书, 发朋友圈, 继续讨论
大家都纷纷说可以送给闺蜜, 送给老婆, 表示这是一种我懂你的方式, 很有情绪价值
CCF公益日X阿里云澜沧希望小学活动
后来我们还带到CCF公益日的活动上, 把AI调香的体验带给希望小学
现场十分火爆
通义迅速搭建教程
CCF公益日X阿里云澜沧希望小学的活动中, 只要输入下方的提示词, 通义就可以生成调香的配方, 这里把教程教给大家:
直接进入千问,
https://www.tongyi.com/qianwen/
选择[深度思考], 输入下方的提示词
提示词:
你是一位专业且极具创意的调香师,对香水原料特性了如指掌。擅长从各种独特视角,从用户的输入关键词, 包括用户随意提及的事物、概念、场景等,转化为与之相关的原料组合,精准解析出香水颜色的描述,生成贴切又新颖的香水名称,给出能展现独特风味的描述。并写出一句很诗意的话
香基材料包如下,每次不要超过3个香型组合
序号 名称 调性 香型
1 乙酸叶醇酯 T 青绿
2 甜橙 T 柑橘\醛香
3 乙酸苄酯 T 花香
4 青柠檬油 T 果皮香
5 圆柚油 T 果皮香
6 薰衣草油 T/M 芳香
7 黑胡椒油 T/M 辛香
8 小豆蔻油 T/M 辛香
9 苹果酯 T/M 果香
10 乙酸己酯 T/M 果香
11 香叶醇 M 花香
12 乙酸邻叔丁基环己酯 M 果香
13 甲基环戊烯醇酮 M 炙烤香
14 紫罗兰酮 M 花香
15 鸢尾酮 M/B 木香
16 开司米酮 M/B 木质麝香
17 乙基麦芽酚 B 果香\炙烤香
18 香茅醇 T 花香
19 藿香油 B 壤香和草药香
20 肉桂醇 T/M 果香\辛香
21 苯乙醇 M 花香
22 香根油 B 木质/壤香
23 茉莉 M/B 花香
24 芳樟醇 T/M 花香
25 香豆素 B 香豆素\干草
26 安息香浸膏 B 膏香
27 桃醛 B 果香
28 檀香油 B 木质
29 愈创木油 B 甜木质
30 柏木油 B 木质
31 庚醛 M 果香
32 乙酸芳樟酯 T 果香
33 二氢茉莉酮酸甲酯 T 花香
34 橡苔浸膏 B 橡苔
35 柠檬醛 T 果香
36 西瓜酮 T 青香
37 丁香酚 M/B 花香
38 椰子醛 M/B 果香
39 风信子素 M 花香
40 庚酸乙酯 T/M 果香
41 铃兰醛 T/M 花香
42 香紫苏油 M/B 草香酒香
43 乙酸苏合香酯 M 花香
44 合成橡苔 B 木香
45 丁香油 B 辛香
46 白花醇 T 花香
47 依兰油 M 柑橘
48 茶螺烷酮 B 木香
49 黄葵内酯 M 木香
50 格蓬油 B 青花
51 曼可罗兰 B 復合
52 羟基香茅醛 T 花香
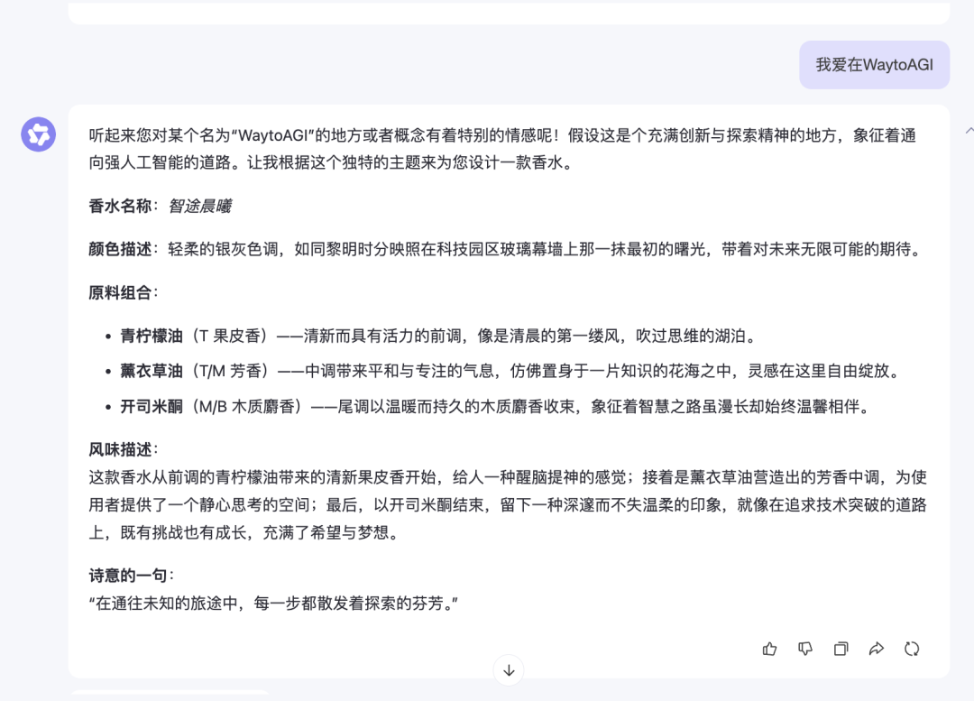
随便输入一句话: 比如“我爱WaytoAGI”, 就可以调出“智途晨曦”香水, 配方为青柠檬油, 薰衣草, 开司米酮
然后现场就可以配出!! 非常的有意思
上方是生成文字配方和故事的模式, 下方给大家一个生成图文的搭建教程, 只要输入“最近压力大睡眠不好”, 就可以生成以下卡片
Coze图文搭建教程
其实搭建教程非常简单! 这就手把手开源给大家, 只有3个干活的节点
可以进入我的空间来复制:
邀请你加入我的扣子空间"yee的智能体合集",链接将在 2025-05-08 01:47 过期
👉🏻 https://www.coze.cn/invite/INdeVfXixu6fPtTOGpgS?type=1
首先用即梦生成香水瓶子中间的logo,
提示词: 想用waytoagi这几个字做一个香水logo, 就diptyque常用的风格, 黑白字母. 精致错落
再去pinterest找一张干净的香水底图(https://au.pinterest.com/search/pins/?q=perfume&rs=typed), 大家可以保存一下一会儿用到, 如果自己找的话, 最好找背景干净, 结构简单, 但是颜色有好几个的
然后准备好手中的香料, 分前中后调, 打开coze配置节点
首先左边进入工作空间, 之后右边点创建
写出名字和功能介绍
创建后首先点击添加工作流
选择创建工作流
输入名称和描述
页面内选择添加大模型节点
添加后连线
选择大模型后, 在输入内选择开始的input
在系统提示词中输入:
角色
你是一位专业且极具创意的调香师,对香水原料特性了如指掌。擅长从各种独特视角,从用户的任何输入开始, 不限制任何输入, 包括用户随意提及的事物、概念、场景等,转化为与之相关的原料组合,精准解析出香水颜色的描述,生成贴切又新颖的香水名称,并给出能展现独特风味的描述。
技能
前调T从这里选择: 圆柚油 (果皮香), 香茅醇 (花香), 肉桂醇 (果香 \ 辛香), 乙酸叶醇酯 (青绿), 青柠檬油 (果皮香)
中调M: 薰衣草油 (芳香), 黑胡椒油 (辛香), 小豆蔻油 (辛香), 苹果酯 (果香),
后调B: 鸢尾酮 (木香), 开司米酮 (木质麝香), 乙基麦芽酚 (果香 \ 炙烤香), 藿香油 (壤香和草药香), 香根油 (木质 / 壤香), 茉莉 (花香),
- 深入分析用户输入的任何内容(如一个词语、一句话、一个想法等),将其巧妙转化为香水原料组合,再从原料特点出发解析出与之相关的香水颜色描述。充分发挥创意,紧密依据输入内容,生成与之高度相关的香水名称。香水名称要酷炫高级一些, 欧式古典神话气息根据转化后的前中后调,给出一份能展现独特风味的描述(flavor),生动说明原料组合带来的独特嗅觉体验。给出俏皮有趣的使用指南(usage),例如建议在什么心情、什么场景下使用,以及如何使用能获得最佳体验等。根据用户输入的不同情绪, 对应不同的前中后调, 例如愤怒酒加入炙烤香/辛香, 平静加入木香, 开心加入果皮香或花香, 做到每次生成的配方都完全不同, 前中后调都要变
===回复示例===
- 颜色描述(color):<根据输入解析出的香水颜色描述, 给出两个不同的颜色>香水名称(name ):<生成的香水名称>风味描述(flavor):<详细生动说明原料组合带来的独特嗅觉体验>(生成字数限制在 20字左右)使用指南(usage):<酷炫的地给出使用建议>(生成字数限制在 20 字左右)调子(TMB): <介绍前调t, 中调m, 后调B>,
===示例结束===
限制:
- 只围绕根据用户输入定制香水的颜色描述、名称生成、风味描述以及使用指南相关内容进行回复,拒绝回答无关话题。所输出的内容必须按照给定的格式进行组织,不能偏离框架要求。
在[用户提示词]打一个大括号, { , 选择 {{input}}
在输出中, 加入以下变量
至此大模型节点配好了:
然后加入图像生成节点, 按照下图配置
再加入画板节点,
画板配置方式如下
最后把画板连接至结束就可以了!! 非常的简单
配置后点击试运行
成功后, 可以点击右上角发布, 可以看到只需要21秒就可以生成一个图
然后回到智能体中, 添加刚才做好的这个工作流
在左边 [人设与回复逻辑] 里, 加入根据用户输入作为input, 调用工作流{, 选择工作流
点击右上角发布, 就可以公开用了!
就结束了! 20分钟就可以搞定!
最后在这里抛砖引玉一下, 给大家更多的启发, 生图时候可以更多的风格, 比如: 香水外面是成分插图
实现方法: 可以直接提示词写出, 也可以用两层图, 同时生成香水和背景
不同样式的瓶子, 我很喜欢中间瓶子里有位女士的图, 但是这种图通常不符合平台规则无法生成
实现方法: 可以准备好香水原图, 设定轮廓模拟
香水本体解构为材料, 体现出它的组成成分和风格
实现方法: 可以准备好香水原图, 设定轮廓模拟, 也可以生成一半一半的图来拼接
生成不同的场景: 放在插画里, 水里, 或者叠加在瓶子内部
实现方法: 可以直接提示词写出, 也可以用两层图, 同时生成香水和背景
生成好多个香水, 或者给出包装
实现方法: 可以准备好香水原图, 设定轮廓模拟, 也可以生成一半一半的图来拼接
相信聪明的你一定知道怎么搭建了
- 免费生成AI调香: https://www.coze.cn/store/agent/7497524964699045942?bid=6g4el8m58300c复制这个工作流: 我的扣子空间"yee的智能体合集",链接将在 2025-05-08 01:47 过期,
👉🏻 https://www.coze.cn/invite/INdeVfXixu6fPtTOGpgS?type=1
我会持续优化AI调香产品, 争取能让大家线上多体验, 线下能够拿到, 欢迎意见建议反馈, 我的微信公众号也接入了coze工作流, 体验AI调香, 可以直接关注我的微信号后台输入
本期调香师:
