首家启动IPO流程的大模型创业公司。
作者|连冉
编辑|郑玄
国内大模型赛道出现了第一家启动 IPO 的创业公司。
4 月 15 日,中国证监会网上办事服务平台公开发行辅导公示显示,北京智谱华章科技股份有限公司(以下简称「智谱」)2025 年 4 月 14 日在北京证监局办理辅导备案,由中国国际金融股份有限公司(以下简称「中金」)担任辅导机构。时间表显示,智谱将在今年 8 月-10 月完成 IPO 辅导计划。
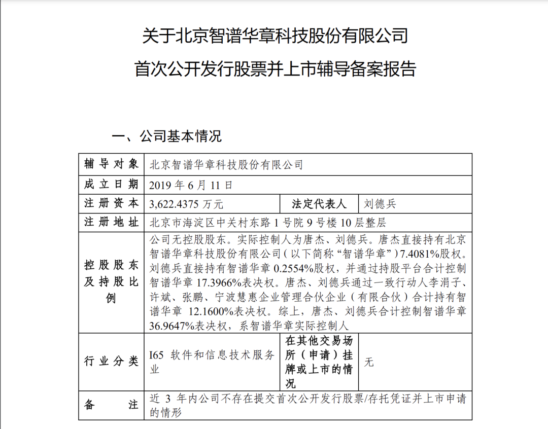
辅导备案报告显示,智谱无控股股东。实际控制人为唐杰、刘德兵。唐杰直接持有智谱 7.4081% 股权。刘德兵直接持有智谱华章 0.2554% 股权,并通过持股平台合计控制智谱 17.3966% 表决权。唐杰、刘德兵通过一致行动人李涓子、 许斌、张鹏、宁波慧惠企业管理合伙企业(有限合伙)合计持有智谱 12.1600% 表决权。综上,唐杰、刘德兵合计控制智谱 36.9647% 表决权,系智谱实际控制人。
图片来源:中国证监会网上办事服务平台
大模型「六小龙」在过去一年经历了多重波折与战略调整,受 DeepSeek 开源高性能模型冲击,被迫缩减预训练投入,有公司放弃通用大模型研发,分别转向医疗 AI 与行业垂直场景;也有公司收缩 To B 业务,聚焦海外 C 端市场……
智谱率先启动 IPO,标志着其在国内 AI 大模型领域取得了一定的阶段性成果,也反映了其在商业化路径和资金筹集方面的积极探索,为同行提供了参考。
01
清华孵化的「资本宠儿」
智谱的起源可以追溯到 2006 年,当时清华教授唐杰领导的团队发布了一款名为 AMiner 的科研情报挖掘产品,为国内最早研发的研究者社会网络分析与挖掘系统,这一产品为智谱的后续发展奠定了基础。
2019 年,智谱正式脱胎于清华,由清华教授唐杰带领团队孵化。智谱 CEO 张鹏本科毕业于清华大学计算机系,博士在清华大学计算机系的研究方向为知识图谱。董事长刘德兵师从高文院士,是曾任清华数据科学研究院科技大数据研究中心副主任,总裁王绍兰为清华创新领军博士。
智谱就此开启了打造新一代认知智能通用模型的征程。
智谱自 2019 年成立以来,累计完成超 150 亿元融资,在今年 2 月的最新估值为 300 亿元:
2019 年,天使轮融资,投资方包括清华大学计算机系知识工程实验室技术成果转化团队主导,早期支持方包括中科创星、华控汇金等;
2021 年 9 月,A 轮融资过亿元人民币,达晨财智、华控基金、将门创投、图灵创投等十余家机构联合投资;
2022 年 9 月,B 轮融资数亿元人民币君联资本、启明创投联合领投;2023 年全年分多阶段完成 B 轮系列融资,超 25 亿元人民币,战略投资方为美团(3 亿元 B+轮)、社保基金中关村自主创新基金(君联资本管理),跟投方包括蚂蚁集团、阿里、腾讯、小米、红杉、高瓴等;
2024 年 6 月,C 轮 4 亿美元(约 28.8 亿元人民币),领投方为沙特阿美旗下 Prosperity7 Venture,此时估值达到 30 亿美元(约 210 亿元人民币);
2024 年 8 月,C+轮融资超 10 亿元人民币,领投方为君联资本,跟投方包括顺为资本、红杉中国、腾讯等;
2024 年 12 月,D 轮融资 30 亿元人民币,领投方为中关村科学城公司,估值 260 亿元人民币(约 46.15 亿美元)。
今年 3 月,智谱密集完成三轮融资,加速 IPO 前资本储备——3 月 3 日,智谱完成一笔金额超 10 亿元人民币的战略融资,参与投资方包括杭州城投产业基金、上城资本等;3 月 13 日,智谱完成一笔金额 5 亿元人民币的战略融资,投资方为珠海华发集团;3 月 19 日,成都高新区宣布向智谱注资 3 亿元人民币。
智谱接连拿下三地国资的同时,也已经与北京、杭州、上海、成都、珠海等城市达成战略伙伴关系,携手当地龙头企业,推动区域大模型应用生态的繁荣。
据了解,智谱已在杭州成立了浙江智谱新篇科技有限公司,依托前沿人工智能和大模型技术,以更好服务浙江省和长三角地区的经济实体;并将与成都高新区共同打造四川省基座大模型「智谱 AI 诸葛」,建设三位一体的 AI 基础设施,目标在 5 年内支持超 1000 家企业 AI 转型,孵化 20 家生态企业。
02
「六年磨一剑」进阶之路
智谱即将成为国内大模型赛道首家 IPO 的创业公司,这背后是技术、商业与时机的多重合力。
作为一家从清华大学孵化而出的大模型独角兽,智谱用六年时间打造了一张全面的大模型版图,涵盖千亿基座模型、对话、代码、多模态与智能体。
智谱不仅在大模型的基础研究上取得了突破,还在多个关键节点上推动了原创性进展。其 GLM 架构及多个阶段的模型如 GLM-10B、悟道(MoE 架构的万亿模型)、GLM-130B 等,展现了其在大规模预训练模型方面的独立研发能力。
智谱成立于 2019 年,从清华大学计算机系知识工程实验室技术成果转化而来,此后一路推进:
2021 年提出 GLM 模型算法并发布百亿模型 GLM - 10B,同年训出 MOE 架构的万亿模型悟道;2022 年加大投入,训出国内第一个千亿开源模型 GLM - 130B;2023 年推出线上可用的中国 ChatGPT(ChatGLM),引领中国大模型发展和商业化;2024 年,智谱 GLM 的原创算法得到 Nature 报道,从基座模型能力延展至多模态和 Agent;2025 年,智谱宣布将发布全新大模型并开源,将为国产大模型生态注入新的活力。
作为国内唯一全面对标美国 OpenAI 的大模型企业,智谱 GLM 系列大模型在千亿基座模型、对话模型、代码模型、多模态模型、推理模型和 Agent 等方面布局完整,原创架构全面对标 GPT。
智谱 AI 此前公开的对标 OpenAI 全模型产品线|图片来源:智谱
2024 年下半年,智谱推出的基座模型 GLM - 4 - Plus、Agent 模型 AutoGLM、推理模型 GLM - Zero 等,都展现了比肩 OpenAI 的实力。GLM 预训练架构更是实现了从预训练理论、技术到预训练工具等全方位的全栈自主创新,推动形成了自主的超大规模智能模型技术创新体系。
在技术趋势的把握上,智谱也展现出了洞察力。继长推理模型之后,智谱看到了 Agent 技术的潜力,先于 OpenAI 提出 Phone Use 概念,推出能模拟用户进行计算机、手机等跨应用自主操作的 AutoGLM 和 GLM - PC,并基于 Agentic GLM 与三星手机展开合作,在国内外大模型中处于领先地位。
今年 3 月底,智谱发布了智能体 AutoGLM 沉思,不仅具备深度研究能力(Deep Research),还能实现实际操作(Operator),推动 AI Agent 进入「边想边干」的阶段。
AutoGLM 沉思的技术演进路径包括:GLM-4 基座模型 → GLM-Z1 推理模型 → GLM-Z1-Rumination 沉思模型 → AutoGLM 模型。
开源是智谱的另一张牌。作为国内最早开源大模型的人工智能公司,智谱在 2022 年就开源了自主研发的高精度双语千亿模型 GLM-130B,此后又先后在 2023 年开源 ChatGLM3-6B 和多模态模型 CogAgent-18B,2024 年发布第四代 GLM-4 系列开源模型,包括 GLM-4-9B 等。这种开放策略吸引了百万开发者,构建了强大的生态壁垒。
2025 年也是智谱的开源年。4 月 15 日,智谱宣布将开源 32B/9B 系列 GLM 模型,涵盖基座、推理、沉思模型,均遵循 MIT 许可协议。目前系列所有模型可以通过「z.ai」访问体验。新版基座模型和推理模型已同步上线智谱 MaaS 平台,目前该平台整合了 32B 基座、推理、沉思三类 GLM 模型,后续将作为智谱最新模型的交互体验入口。
其中,推理模型 GLM-Z1-32B-0414 性能媲美 DeepSeek-R1 等顶尖模型,推理速度可达 200 Tokens/秒(MaaS 平台 bigmodel.cn),目前国内商业模型中速度最快。此外,其价格仅为 DeepSeek-R1 的 1/30。
Z.ai 作为智谱最新模型交互体验入口,将正式启用|图片来源:智谱
在商业化上,智谱采取了灵活的服务模式,包括 MaaS(模型即服务)、私有化部署及智能体平台等。其 MaaS 平台已经支持超过 70 万家企业和开发者,API 年收入同比增长超过 30 倍;私有化部署覆盖 20 多个行业,触达万余家单位;C 端产品「智谱清言」2024 年 3 季度上线付费功能,预计年收入将超过千万。
商业化之外,智谱的合作版图同样亮眼,其已与中国三星联手,将智能体技术植入 Galaxy S25 系列,走向国际化;与珠海高新区及华发集团的合作,则催生了国内首个城市级 GLM 大模型空间。
2025 年,大模型赛道进入技术与应用并重的阶段。智谱率先启动 IPO,验证了自身从实验室到市场跨越的同时,也标志着中国大模型从实验室走向资本市场的里程碑。
*头图来源:智谱
本文为极客公园原创文章,转载请联系极客君微信 geekparkGO
极客一问
你如何看待智谱的上市之路?
📍发表于:中国 广东
