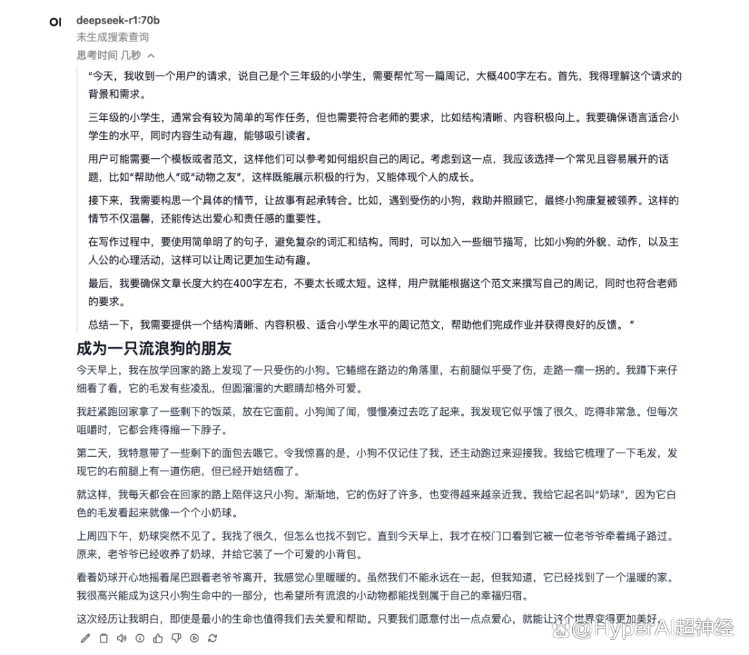
* 发布后 72 小时内注册用户超 50 万; * 日活跃用户数 18 天内突破 1,500 万,增速为 ChatGPT 的 13 倍; * 每日下载量近 500 万,登顶中美等 140 个国家应用商店下载量榜首; * 流量超越谷歌 Gemini,成为第二受欢迎的 AI 应用; * GitHub Stars 近 73k; * 超 16 家国产芯片厂商宣布适配; * 国内的三大运营商及多家汽车与手机厂商、网络安全服务商、医疗与金融服务商等相继官宣全面接入; * 亚马逊、微软及英伟达、AMD 等海外大厂官宣上线; * …… DeepSeek-R1 自发布以来,几乎是以天为单位地冲击着全球 AI 行业,更是在这个春节成功「破圈」,成为了人们茶余饭后热议的重点话题。 其中,有假期告急的学生用 DeepSeek 赶作业,也有灵感尚未返岗的打工人用它输出策划案,甚至有闲云野鹤的退休族用它做旅游攻略…… 然而,试问谁没遇到过「服务器繁忙,请稍后再试」? 为了帮助大家更顺畅地使用这个神器,HyperAI超神经官网的「教程」板块上线了「一键部署 DeepSeek-R1-70B」与「用 Ollama 和 Open WebUI 部署 DeepSeek R1」,一键告别「服务器繁忙」。 教程链接: * 一键部署 DeepSeek-R1-70B https://go.hyper.ai/fzbQ9 * 用 Ollama 和 Open WebUI 部署 DeepSeek R1 https://go.hyper.ai/PyCQv 接下来小编将以「一键部署 DeepSeek-R1-70B」为例,为大家展示教程及效果~ 1. 登录 hyper.ai,在「教程」页面,选择「一键部署 DeepSeek-R1-70B」,点击「在线运行此教程」。 2. 页面跳转后,点击右上角「克隆」,将该教程克隆至自己的容器中。 3. 选择「NVIDIA RTX A6000」以及「PyTorch」镜像,OpenBayes 平台上线了新的计费方式,大家可以按照需求选择「按量付费」或「包日/周/月」,点击「继续执行」。新用户使用下方邀请链接注册,可获得 4 小时 RTX 4090 + 5 小时 CPU 的免费时长! HyperAI 超神经专属邀请链接(直接复制到浏览器打开): https://openbayes.com/console/signup?r=Ada0322_QZy7 4. 等待分配资源,首次克隆需等待 2 分钟左右的时间。当状态变为「运行中」后,点击「API 地址」旁边的跳转箭头,即可跳转至 Demo 页面。请注意,用户需在实名认证后才能使用 API 地址访问功能。 1. 打开 API 地址,输入问题(例如:我是 3 年级的小学生,请帮我写一篇周记,要求 400 字左右),打开「联网搜索」后,点击发送。 2. 等待片刻, 我们不仅可以看到它的回答,还可以看到它清晰的思考过程。










内容中包含的图片若涉及版权问题,请及时与我们联系删除
